Схемы Подключения Трехфазного Асинхронного Электродвигателя и Описание

Подключение трехфазного асинхронного электродвигателя
Трехфазный асинхронный электродвигатель и подключение его к электрической сети часто вызывает массу вопросов. Поэтому в нашей статье мы решили рассмотреть все нюансы, связанные с подготовкой к включению, определением правильного способа подключения и, конечно, разберём возможные варианты схем включения двигателя. Поэтому не будем ходить вокруг да около, а сразу приступим к разбору поставленных вопросов.
Подготовка асинхронного электродвигателя к включению

Виды электродвигателей
На самом первом этапе нам следует определиться с типом двигателя, который мы собрались подключать. Это может быть трехфазный асинхронный двигатель с короткозамкнутым или фазным ротором, двух- или однофазный двигатель, а может быть и вовсе синхронная машина.
Помочь в этом может бирка на электродвигателе, на которой указана нужная информация. Иногда это можно сделать чисто визуально — так как мы рассматриваем подключение трехфазных электрических машин, то двигатель с короткозамкнутым ротором не имеет коллектора, а машина с фазным ротором имеет таковой.
Определение начала и конца обмотки
Трехфазный асинхронный электродвигатель имеет шесть выводов. Это три обмотки, каждая из которых имеет начало и конец.
Для правильного подключения мы должны определить начало и конец каждой обмотки. Существует множество вариантов того, как это сделать — мы остановимся на наиболее простых из них, применимых в домашних условиях.

Обмотки статора электродвигателя
- Для того чтоб определить начало и конец обмотки трехфазного двигателя своими руками, мы должны для начала определить выводы каждой отдельной обмотки, то есть определить каждую отдельную обмотку.
- Сделать это достаточно просто. Между концом и началом одной обмотки у нас обязательно будет цепь. Определить цепь нам помогут либо двухполюсный указатель напряжения с соответствующей функцией, либо обычный мультиметр.
- Для этого один конец мультиметра подключаем к одному из выводов и другим концом мультиметра касаемся поочередно остальных пяти выводов. Между началом и концом одной обмотки у нас будет значение близкое к нулю, в режиме измерения сопротивления. Между остальными четырьмя выводами значение будет практически бесконечным.
- Следующим этапом будет определение их начала и конца.

ЭДС при различных вариантах соединения обмоток электродвигателя
- Для того чтоб определить начало и конец обмотки, давайте немного погрузимся в теорию. В статоре электродвигателя имеется три обмотки. Если подключить конец одной обмотки к концу другой обмотки, а на начало обмоток подать напряжение, то в месте подключения ЭДС будет равен или близок к нулю. Ведь ЭДС одной обмотки компенсирует ЭДС второй обмотки. При этом в третьей обмотке ЭДС не будет наводиться.
- Теперь рассмотрим второй вариант. Вы соединили один конец обмотки с началом второй обмотки. В этом случае ЭДС наводится в каждой из обмоток, в результате получается их сумма. За счет электромагнитной индукции ЭДС наводится в третьей обмотке.

Схема определения начала и конца обмоток электродвигателя
- Используя этот метод, мы можем найти начало и конец каждой из обмоток. Для этого к выводам одной обмотки подключаем вольтметр или лампочку. А любых два вывода других обмоток соединяем между собой. Два оставшихся вывода обмоток подключаем к электрической сети в 220В. Хотя можно использовать и меньшее напряжение.
- Если мы соединили конец и конец двух обмоток, то вольтметр на третьей обмотке покажет значение близкое к нулю. Если же мы подключили начало и конец двух обмоток правильно, то, как говорит инструкция, на вольтметре появится напряжение от 10 до 60В (данное значение является весьма условным и зависит от конструкции электродвигателя).
- Подобный опыт повторяем еще дважды, пока точно не определим начало и конец каждой из обмоток. Для этого обязательно подписывайте каждый полученный результат, дабы не запутаться.
Выбор схемы подключения электродвигателя
Практически любой асинхронный электродвигатель имеет два варианта подключения – это звезда или треугольник. В первом случае обмотки подключаются на фазное напряжение, во втором на линейное напряжение.
Электродвигатель асинхронный трехфазный и подключение звезда–треугольник зависит от особенностей обмотки. Обычно оно указано на бирке двигателя.

Номинальные параметры на бирке электродвигателя
- Прежде всего, давайте разберемся, в чем отличие этих двух вариантов. Наиболее распространенным является соединение «звезда». Оно предполагает соединение между собой всех трех концов обмоток, а напряжение подается на начала обмоток.
- При соединении «треугольник» начало каждой обмотки соединятся с концом предыдущей обмотки. В результате каждая обмотка у нас получается стороной равностороннего треугольника – откуда и пошло название.

Разница между схемами соединения «звезда» и «треугольник»
- Отличие этих двух вариантов соединения состоит в мощности двигателя и условий пуска. При соединении «треугольником» двигатель способен развивать большую мощность на валу. В то же время момент пуска характеризуется большой просадкой напряжения и большими пусковыми токами.
- В бытовых условиях выбор способа подключения обычно зависит от имеющегося класса напряжения. Исходя из этого параметра и номинальных параметров, указанных на табличке двигателя, выбирают способ подключения к сети.
Подключение асинхронного электродвигателя
Электродвигатель асинхронный трехфазный и схема подключения зависят от ваших потребностей. Наиболее распространенным вариантом является схема прямого включения, для двигателей, подключенных схемой «треугольника», возможна схема включения на «звезде» с переходом на «треугольник», при необходимости возможен вариант реверсивного включения.
В нашей статье мы рассмотрим наиболее популярные схемы прямого включения и прямого включения с возможностью реверса.
Схема прямого включения асинхронного электродвигателя
В предыдущих главах мы подключили обмотки двигателя, и вот теперь пришло время включения его в сеть. Двигатели должны включаться в сеть при помощи магнитного пускателя, который обеспечивает надежное и одновременное включение всех трех фаз электродвигателя.
![]() Трехполюсный автоматический выключатель | Но прежде чем приступать непосредственно к подключению, давайте разберем, какое электрооборудование нам для этого необходимо. Прежде всего, это автоматический выключатель, номинальный ток которого соответствует, либо немного выше номинального тока электродвигателя. |
![]() Номинальные параметры пускателей | Следующим коммутационным аппаратом является уже упоминавшийся нами пускатель. В зависимости он номинального тока пускатели разделяются на изделия 1, 2 и т. д. до 8-ой величины. Для нас важно, чтобы номинальный ток пускателя был не меньше, чем номинальный ток электродвигателя. |
![]() Кнопочный пост на две кнопки | Пускатель управляется при помощи кнопочного поста. Он может быть двух видов. С кнопками «Пуск» и «Стоп» и с кнопками «Вперед», «Стоп» и «Назад». Если у нас не используется реверс, то нам необходим кнопочный пост на две кнопки и наоборот. |
![]() Таблица выбора сечения провода | Кроме указанных аппаратов нам потребуется кабель соответствующего сечения. Так же желательно, но не обязательно, установка амперметра хотя бы на одну фазу, для контроля тока двигателя. |
Обратите внимание! Вместо автомата вполне возможно применение предохранителей. Только их номинальный ток должен соответствовать номинальному току двигателя. А также должен учитывать пусковой ток, который у разных типов двигателей колеблется от 6 до 10 крат от номинального.
- Теперь приступаем непосредственно к подключению. Его условно можно разделить на два этапа. Первый это подключение силовой части, и второй — подключение вторичных цепей. Силовые цепи – это цепи, которые обеспечивают связь двигателя с источником электрической энергии. Вторичные цепи необходимы для удобства управления двигателем.
- Для подключения силовых цепей нам достаточно подключить вывода двигателя с первыми выводами пускателя, выводы пускателя с выводами автоматического выключателя, а сам автомат с источником электрической энергии.
Обратите внимание! Подключение фазных выводов к контактам пускателя и автомата не имеют значения. Если после первого пуска мы определим, что вращение неправильное, мы сможем легко его изменить. Цепь заземления двигателя подключается помимо всех коммутационных аппаратов.

Схема подключения первичных и вторичных цепей схемы включения электродвигателя
Теперь рассмотрим более сложную схему вторичных цепей. Для этого нам, прежде всего, как на видео, следует определиться с номинальными параметрами катушки пускателя. Она может быть на напряжение 220В или 380В.
- Так же следует разобраться с таким элементом, как блок-контакты пускателя. Данный элемент имеется практически на всех типах пускателей, а в некоторых случаях он может приобретаться отдельно с последующим монтажом на корпус пускателя.

Расположение элементов пускателя
- Эти блок-контакты содержат набор контактов – нормально закрытых и нормально открытых. Сразу предупредим – не пугайтесь в этом нет нечего сложного. Нормально закрытым называется контакт, который при отключенном положении пускателя – замкнут. Соответственно нормально открытый контакт в этот момент разомкнут.
- При включении пускателя нормально закрытые контакты размыкаются, а нормально открытые контакты замыкаются. Если мы говорим за электродвигатель трехфазный асинхронный и подключение его к электрической сети, то нам необходим нормально открытый контакт.

Нормально закрытые и нормально открытые контакты
- Такие контакты есть и на кнопочном посту. Кнопка «Стоп» имеет нормально закрытый контакт, а кнопка «Пуск» нормально открытый. Сначала подключаем кнопку «Стоп».
- Для этого соединяем один провод с контактами пускателя между автоматическим выключателем и пускателем. Его подключаем к одному из контактов кнопки «Стоп». От второго контакта кнопки должно отходить сразу два провода. Один идет к контакту кнопки «Пуск», второй к блок-контактам пускателя.

Подключение кнопки «Пуск» и «Стоп»
- От кнопки «Пуск» прокладываем провод к катушке пускателя, туда же подключаем провод от блок-контактов пускателя. Второй конец катушки пускателя подключаем либо ко второму фазному проводу на силовых контактах пускателя, при использовании катушки на 380В, либо он подключается к нулевому проводу, при использовании катушки на 220В.
- Все, наша схема прямого включения асинхронного двигателя готова к использованию. После первого включения проверяем направление вращения двигателя и если вращение неправильное, то просто меняем местами два силовых провода на выводах пускателя.
Схема реверсивного включения электродвигателя
Распространенным вариантом подключения асинхронного электродвигателя является вариант с использованием реверса. Такой режим может потребоваться в случаях, когда необходимо изменять направление вращения двигателя в процессе эксплуатации.
- Для создания такой схемы нам потребуются два пускателя из-за чего цена такого подключения несколько возрастает. Один будет включать двигатель в работу в одну сторону, а второй в другую. Тут очень важным моментом является недопустимость одновременного включения обоих пускателей. Поэтому нам необходимо во вторичной схеме предусмотреть блокировку от таких включений.
- Но сначала давайте подключим силовую часть. Для этого, как и приведенном выше варианте, подключаем от автомата пускатель, а от пускателя — двигатель.
- Единственным отличием будет подключение еще одного пускателя. Его подключаем к вводам первого пускателя. При этом важным моментом будет поменять местами две фазы, как на фото.

Схема реверсивного подключения электродвигателя с катушкой пускателя на 220В
- Вывода второго пускателя просто подключаем к выводам первого. Причем здесь уже ничего не меняем местами.
- Ну, а теперь, переходим к подключению вторичной схемы. Начинается все опять с кнопки «Стоп». Ее подключаем к одному из приходящих контактов пускателя – неважно первого или второго. От кнопки «Стоп» у нас вновь идут два провода. Но теперь один к контакту 1 кнопки «Вперед», а второй к контакту 1 кнопки «Назад».

Схема реверсивного подключения электродвигателя с катушкой пускателя на 220В
- Дальнейшее подключение приводим по кнопке «Вперед» — по кнопке «Назад» оно идентично. К контакту 1 кнопки «Вперед» подключаем контакт нормально открытого контакта блок-контактов пускателя. Каламбур, но точнее не скажешь. К контакту 2 кнопки «Вперед» подключаем провод от второго контакта блок-контактов пускателя.
- Туда же подключаем провод, который пойдет к нормально закрытому контакту блок-контактов пускателя номер два. А уже от этого блок-контакта он подключается к катушке пускателя номер 1. Второй конец катушки подключается к фазному или нулевому проводу в зависимости от класса напряжения.
- Подключение катушки второго пускателя производится идентично, только ее мы подводим к блок-контактам первого пускателя. Именно это обеспечивает блокировку от включения одного пускателя, при подтянутом положении второго.
Вывод
Способы подключения асинхронного трехфазного электродвигателя зависят от типа двигателя, схемы его соединения и задач, которые стоят перед нами. Мы привели лишь самые распространенные схемы подключения, но существуют и еще более сложные варианты. Особенно это касается асинхронных машин с фазным ротором, которые имеют функцию торможения.
elektrik-a.su
Как подключить асинхронный двигатель
С момента изобретения асинхронного двигателя появились различные вариации его исполнения. Но способы подключения остались прежними. Наиболее популярны две схемы: звезда и треугольник. Рассмотрим преимущества и недостатки каждой из них. Выясним, какой метод подключения оптимален.
Подключение звездой
При соединении обмоток статора асинхронного двигателя по схеме «звезда их концы объединяют в одной точке. При питании от трехфазной электролинии вольтаж подается на их начала.

Способ подходит для подключения трехфазных двигателей к трехфазной линии по большему напряжению. Например:
- Двигатель 380 к сети 380 Вольт;
- Двигатель 220В к сети под напряжением 220 единиц;
- Двигатель 127 220В к сети 220 Вольт;
- Двигатель 220 380 к сети 380 Вольт.
Преимущество метода заключается в плавном запуске мотора и его мягкой работе. Это благоприятно сказывается на его эксплуатационном сроке. Но в этом кроется недостаток: схема «звезда» несет потери по мощности в полтора раза по сравнению с подключением способом «треугольник».
Остается вопрос: можно ли, и если да, то, как подключить асинхронный двигатель на 220 или 127 Вольт (низшие значения вольтажа из двух номинальных) звездой? Да, можно. Но это будет невыгодно из-за высокой потери мощности, которая прямо пропорциональна подающемуся напряжению и зависит от способа включения. Поэтому потери мощности по специфике соединения будут сочетаться с потерями по вольтажу (вместо 380 Вольт будет 220В).
Подключение треугольником
Схема «треугольник» отличается от предыдущей тем, что обмотки соединяются последовательно. Тогда конец первой обмотки соединяется с началом второй, конец которой – с началом третьей, вывод которой – с началом первой.

Преимущество способа заключается в том, что он обеспечивает достижение максимальной мощности. Но при запуске двигателя образуются высокие пусковые токи, которые могут привести к уничтожению изоляции. Поэтому не рекомендуется подавать высокое напряжение.
Треугольное соединение используется для подключения однофазного двигателя к однофазной сети 127 или 220 Вольт. Она же применяется для трехфазных электродвигателей с двумя номинальными напряжениями при включении в однофазную сеть (только на меньшее значение):
- Мотор 220 380 к сети с напряжением 220 Вольт;
- Мотор 127 220В к сети с вольтажом 127 единиц.
Внимание! Существуют трехфазные электросети: 600, 380, 220 и 127 Вольт. Но к бытовым из них относят только с напряжением в 380. А 220 в быту относится к однофазным линиям. Поэтому наибольшее распространение получили моторы 220/380В, которые можно подключить как в городе, так и в частном доме.
С технической точки зрения для высокого значения номинального напряжения схема «треугольник» тоже подходит. Но ввиду высоких пусковых токов это нецелесообразно и очень опасно: изоляция сгорит от тепла, выделяемого обмоткой.
Подключение методом «звезда-треугольник»
Для продолжительной эксплуатации электродвигателя важен мягкий запуск, а для высокой производительности – большая мощность. Для того чтобы сочетать преимущества описанных выше способов соединения обмоток, была разработана новая схема: треугольник-звезда. Она подходит для высокомощных моторов от 5 кВт.

Для подключения электродвигателя таким способом понадобится реле времени. Технически управление выглядит следующим образом:
- Через реле времени К1 и контакт К2 на участке электроцепи контактора, обозначаемого К3, подается оперативное напряжение;
- Контактор К3 замыкается, но размыкается контакт К3 на части электроцепи контактора, условно обозначаемого К2 для блокировки ошибочного включения. Одновременно в электроцепи контактора К1, совмещенного с клеммами временного реле, включается контакт К3;
- При подключении контактора К1 замыкается контакт К1, расположенный на участке электроцепи с его катушкой. Тут же срабатывает реле времени, которое разъединяет контакт К1 на участке цепи с катушкой контактора К3, но соединяет его с катушкой контактора, обозначаемого на схеме К2;
- Контактор К3 выключается, а контакт К3, расположенный на части цепи, где находится катушка второго контактора К2, замыкается;
- Включается контактор К2, но контакт К2 на участке третьего контактора К3 размыкается в целях блокировки ошибочного включения.
Описание принципа питания:
- После включения третьего контактора замыкается третий контакт. При этом на блоке расключения начал обмоток (БРНО) замыкаются концы обмоток по схеме «звезда»: U2, V2 и W2;
- После включения первого контактора замыкается первый контакт. При этом питание подается на концы обмоток: U1, V1 и W1;
- После срабатывания временного реле происходит переключение на соединение треугольником;
- Контактор третий отключается, но включается второй с замыканием второго контакта;
- Питание теперь подается на концы обмоток, расположенных на БРНО (U2, V2 и W2).
Описать можно простыми словами: включение в работу электродвигателя сначала происходит посредством соединения обмоточных выводов в звезду. Этим обеспечивается мягкий и плавный запуск без перегревания. Когда мотор наберет обороты, автоматические происходит переключение на треугольное соединение. Момент переведения сопровождается незначительным снижением скорости вращения. Однако она быстро восстанавливается.
Подключение многоскоростных моторов
Если работа асинхронного электродвигателя может иметь несколько режимов, отличающихся по скорости вращения ротора, то говорят, что он многоскоростной. Различают двухскоростной, трехскоростной и четырехскоростной вариант исполнения. Схемы их подключения сложные, но основываются на уже рассмотренных нами способах соединения: «звезда» и «треугольник».
Двухскоростной мотор может подключаться тремя способами:
- Треугольник/двойная звезда (на рисунках обозначен буквой «а»). Подходит для подключения электродвигателя, низшая частота вращения которого вдвое меньше высшей частоты (отношение 1 к 2). Схема «треугольник» активна при низких оборотах, а «двойная звезда» — при высоких;
- Треугольник/сдвоенная звезда с прибавочной обмоткой (на рисунках буква «б»). Схема хороша для двигателей со следующими отношениями частот: 2 к 3 и 3 к 4;
- Тройная звезда/тройная звезда без дополнительной обмотки (на рисунке буква «в»). Схема подходит в тех же случаях, что и треугольник/двойная звезда с использованием дополнительной обмотки.
Подключение трехскоростного асинхронного двигателя отличается лишь тем, что у такого мотора не одна, а две обмотки, которые не зависят друг от друга. Первая подключается так же, как двухскоростной мотор с одной обмоткой по схеме «а». Вторая соединяется звездой. Всего выводов – 9.

У четырехскоростного мотора тоже две независимые друг от друга обмотки. Но в отличие от трехскоростного двигателя подключение каждой обмотки производится по схеме треугольник/сдвоенная звезда.
Нахождение начал и концов обмоток
Для асинхронных электродвигателей, работающих на одной скорости, характерно наличие шести контактов для трех обмоток (по одному контакту на начало и конец для каждой из них). Если на моторе указано их предназначение, то можно сразу приступать к подсоединению. Но иногда следы меток стираются, или их нет совсем. Тогда перед подключением необходимо определить пары выводов, а также места, где намотка начинается, а где заканчивается.
Поиск парных клемм
Сначала нужно определить выводы, принадлежащие только одной обмотке. Всего получится три пары. Для этого используйте лампу и соединительные провода:
- Ко второму зажиму в сети подсоедините один из выводов. Свободных останется 5;
- Включите лампу в сеть через третий зажим;
- Второй конец провода соедините с одной из клемм статора;
- Если свечения нет, то разъедините их и подключите к другому выводу;
- Меняйте соединение лампы со свободными контактами до тех пор, пока не будет замечено накала в лампочке. Как только появился свет, подключенные к сети контакты статора пометьте. Это пара одной из намоток;
- Точно так же определите две оставшиеся пары;
- Пометьте каждую пару так, чтобы в последующем не приходилось вновь их искать.
Внимание! Во время работы следите, чтобы оголенные выводы намоток не касались друг друга. Иначе пары могут быть определены ошибочно.
Пометка начал обмоток и их концов
Есть два метода:
- Трансформационный;
- Подбор фаз.
Внимание! Для краткости: Н – начало, К – конец.
Описание метода трансформации:
- В одну пару включите лампу, а две оставшиеся соедините между собой последовательно, после чего подайте напряжение;
- Если свечения нет (рисунок б), то намотки были соединены К-Н-Н-К или Н-К-К-Н. Тогда нужно одну из намоток перевернуть, поменяв местами зажимы;
- Если появилось свечение (рисунок а), то на месте соединения двух пар можно смело пометить один из выводов концом, а другой – началом;
- Чтобы определить Н и К для обмотки, в которую включена лампа, нужно переставить ее на одну из намоток с уже определенными концами (рисунок в).

Описание способа поиска Н и К подбором фаз:
- Наугад попробуйте соединить двигатель звездой;
- Включите в сеть и следите за его работой. Если он гудит, то контакты одной из намоток поменяйте местами;
- Если мотор все равно гудит при работе, то верните контакты на место, но соедините с центром звезды противоположный вывод другой намотки;
- Если гудение пропало, то все выводы в центре – концы, а их противоположные стороны – начала. Если еще гудит, то поменяйте местами соединения третьей намотки.
Внимание! Метод подбора фаз подходит только для маломощных моторов до 5 кВт.
Однофазный мотор можно подключить только к однофазной линии. Трехфазный двигатель подходит как для однофазной, так и для трехфазной линии. Причем для однофазного подключения в сеть 127 или 220 Вольт выгодна схема «треугольник», а для линий 220 и 380 Вольт с тремя фазами – «звезда». В зависимости от технических характеристик мотора подключение может выполняться путем комбинаций этих методов.
electricdoma.ru
принцип работы, схема подключения к трёхфазной сети 380 вольт
Трёхфазные электродвигатели получили большое распространение как в промышленном использовании, так и в личных целях благодаря тому что они значительно эффективнее двигателей для обычной двухфазной сети.
Принцип действия трёхфазного двигателя
Трехфазный асинхронный двигатель представляет собой устройство, состоящее из двух частей: статора и ротора, которые разделены воздушным зазором и не имеют никакой механической связи друг с другом.
На статоре расположены три обмотки, намотанные на специальном магнитопроводе, который набран из пластин специальной электротехнической стали. Обмотки намотаны в пазах статора и расположены под углом в 120 градусов друг к другу.
Ротор представляет собой конструкцию, опирающуюся на подшипники, имеющую крыльчатку для вентиляции. В целях электропривода ротор может иметь прямую связь с механизмом либо через редукторы или другие системы передачи механической энергии. Роторы в асинхронных машинах могут быть двух видов:
- Короткозамкнутый ротор, который представляет собой систему проводников соединенных с торцов кольцами. Образуется пространственная конструкция, напоминающая беличье колесо. В роторе индуцируются токи, создающее свое поле, взаимодействующее с магнитным полем статора. Это и приводит в движение ротор.
- Массивный ротор – это цельная конструкция из ферромагнитного сплава, в которой одновременно индуцируются токи и являющаяся магнитопроводом. Благодаря возникновению в массивном роторе вихревых токов идет взаимодействие магнитных полей, которое и является движущей силой ротора.
Главной движущей силой в трехфазном асинхронном двигателе является вращающееся магнитное поле, которое возникает, во-первых, благодаря трехфазному напряжению, а, во-вторых, взаимному расположению обмоток статора. Под его воздействием в роторе возникают токи, создающее поле, которое взаимодействует с полем статора.
Асинхронным двигатель называют из-за того, что частота вращения ротора отстает от частоты вращения магнитного поля, ротор постоянно пытается «догнать» поле, но его частота всегда меньше.
Главные преимущества асинхронных двигателей

- Простота конструкции, которая достигается за счет отсутствия коллекторных групп, имеющие быстрый износ и создающие дополнительное трение.
- Для питания асинхронного двигателя не требуется дополнительных преобразований, он может питаться прямо из промышленной трехфазной сети.
- За счет сравнительно небольшого количества деталей асинхронные двигатели очень надежны, имеют долгий срок эксплуатации, просты в техническом обслуживании и ремонте.
Конечно, трехфазные машины не лишены недостатков
- Асинхронные электродвигатели имеют чрезвычайно малый пусковой момент, что ограничивает сферу их применения.
- При запуске эти двигатели потребляют большие токи при пуске, которые могут превышать допустимые в конкретной системе электроснабжения.
- Асинхронные двигатели потребляют немалую реактивную мощность, которая не приводит к увеличению механической мощности двигателя.
Различные схемы подключения асинхронных двигателей к сети 380 вольт
Для того чтобы заставить работать двигатель существует несколько различных схем подключения, наиболее используемые среди них — звезда и треугольник.
Как правильно подключить трехфазный двигатель «звездой»
Такой способ подключения применяется в основном в трехфазных сетях с линейным напряжением 380 вольт. Концы всех обмоток: C4, C5, C6 (U2, V2, W2), — соединяются в одной точке. К началам обмоток: C1, C2, C3 (U1, V1, W1), — через аппаратуру коммутации подключаются фазные проводники A, B, C (L1, L2, L3). При этом напряжение между началами обмоток будет 380 вольт, а между местом подключения фазного проводника и местом соединения обмоток буде составлять 220 вольт.
На табличке электродвигателя указывается возможность подключения по способу «звезда» в виде символа Y, а также может указываться и можно ли подключить по другой схеме. Соединение по такой схеме может быть с нейтралью, которая подключается к точке соединения всех обмоток.
Такой подход позволяет эффективно защитить электродвигатель от перегрузок при помощи четырехполюсного автоматического выключателя.
Соединение «звездой» не позволяет электродвигателю, приспособленному для сетей 380 вольт развить полную мощность в силу того, что на каждой отдельной обмотке будет напряжение в 220 вольт. Однако, такое соединение позволяет не допустить перегрузки по току, старт электродвигателя происходит плавно.
В клеммной коробке будет сразу видно, когда электродвигатель соединен по схеме «звезда». Если есть перемычка между тремя выводами обмоток, то это однозначно говорит о том, что применяется именно эта схема. В любых других случаях применяется другая схема.
Выполняем соединение по схеме «треугольник»
Для того чтобы трехфазный двигатель мог развить свою максимальную паспортную мощность используют подключение, которое получило название «треугольник». При этом конец каждой обмотки соединяют с началом последующей, что в действительности образует на принципиальной схеме треугольник.
Выводы обмоток соединяют следующим образом: C4 соединяют с C2, С5 с C3, а С6 с C1. При новой маркировке это выглядит так: U2 соединяется с V1, V2 с W1, а W2 cU1.
В трехфазных сетях между выводами обмоток будет линейное напряжение 380 вольт, а соединение с нейтралью (рабочим нулем) не требуется. Такая схема имеет особенность еще и в том, что возникают большие пусковые токи, которые может не выдержать проводка.
На практике иногда применяют комбинированное подключение, когда на этапе запуска и разгона используется подключение «звездой», а в рабочем режиме специальные контакторы переключают обмотки на схему «треугольник».
В клеммной коробке подключение треугольником определяется наличием трех перемычек между клеммами обмоток. На табличке двигателя возможность подключения треугольником обозначается символом Δ, а также может указываться мощность, развиваемая при схеме «звезда» и «треугольник».
Трехфазные асинхронные двигатели занимают значительную часть среди потребителей электроэнергии благодаря своим очевидным достоинствам.
Наглядное и простое объяснение принципа работы в видео
elektrik24.net
Как подключить асинхронный двигатель
Способы подключения асинхронного электродвигателя
С момента изобретения асинхронного двигателя появились различные вариации его исполнения. Но способы подключения остались прежними. Наиболее популярны две схемы: звезда и треугольник. Рассмотрим преимущества и недостатки каждой из них. Выясним, какой метод подключения оптимален.
Подключение звездой
При соединении обмоток статора асинхронного двигателя по схеме «звезда их концы объединяют в одной точке. При питании от трехфазной электролинии вольтаж подается на их начала.

Способ подходит для подключения трехфазных двигателей к трехфазной линии по большему напряжению. Например:
- Двигатель 380 к сети 380 Вольт;
- Двигатель 220В к сети под напряжением 220 единиц;
- Двигатель 127 220В к сети 220 Вольт;
- Двигатель 220 380 к сети 380 Вольт.
Преимущество метода заключается в плавном запуске мотора и его мягкой работе. Это благоприятно сказывается на его эксплуатационном сроке. Но в этом кроется недостаток: схема «звезда» несет потери по мощности в полтора раза по сравнению с подключением способом «треугольник».
Остается вопрос: можно ли, и если да, то, как подключить асинхронный двигатель на 220 или 127 Вольт (низшие значения вольтажа из двух номинальных) звездой? Да, можно. Но это будет невыгодно из-за высокой потери мощности, которая прямо пропорциональна подающемуся напряжению и зависит от способа включения. Поэтому потери мощности по специфике соединения будут сочетаться с потерями по вольтажу (вместо 380 Вольт будет 220В).
Подключение треугольником
Схема «треугольник» отличается от предыдущей тем, что обмотки соединяются последовательно. Тогда конец первой обмотки соединяется с началом второй, конец которой – с началом третьей, вывод которой – с началом первой.

Преимущество способа заключается в том, что он обеспечивает достижение максимальной мощности. Но при запуске двигателя образуются высокие пусковые токи, которые могут привести к уничтожению изоляции. Поэтому не рекомендуется подавать высокое напряжение.
Треугольное соединение используется для подключения однофазного двигателя к однофазной сети 127 или 220 Вольт. Она же применяется для трехфазных электродвигателей с двумя номинальными напряжениями при включении в однофазную сеть (только на меньшее значение):
- Мотор 220 380 к сети с напряжением 220 Вольт;
- Мотор 127 220В к сети с вольтажом 127 единиц.
Внимание! Существуют трехфазные электросети: 600, 380, 220 и 127 Вольт. Но к бытовым из них относят только с напряжением в 380. А 220 в быту относится к однофазным линиям. Поэтому наибольшее распространение получили моторы 220/380В, которые можно подключить как в городе, так и в частном доме.
С технической точки зрения для высокого значения номинального напряжения схема «треугольник» тоже подходит. Но ввиду высоких пусковых токов это нецелесообразно и очень опасно: изоляция сгорит от тепла, выделяемого обмоткой.
Подключение методом «звезда-треугольник»
Для продолжительной эксплуатации электродвигателя важен мягкий запуск, а для высокой производительности – большая мощность. Для того чтобы сочетать преимущества описанных выше способов соединения обмоток, была разработана новая схема: треугольник-звезда. Она подходит для высокомощных моторов от 5 кВт.

Для подключения электродвигателя таким способом понадобится реле времени. Технически управление выглядит следующим образом:
- Через реле времени К1 и контакт К2 на участке электроцепи контактора, обозначаемого К3, подается оперативное напряжение;
- Контактор К3 замыкается, но размыкается контакт К3 на части электроцепи контактора, условно обозначаемого К2 для блокировки ошибочного включения. Одновременно в электроцепи контактора К1, совмещенного с клеммами временного реле, включается контакт К3;
- При подключении контактора К1 замыкается контакт К1, расположенный на участке электроцепи с его катушкой. Тут же срабатывает реле времени, которое разъединяет контакт К1 на участке цепи с катушкой контактора К3, но соединяет его с катушкой контактора, обозначаемого на схеме К2;
- Контактор К3 выключается, а контакт К3, расположенный на части цепи, где находится катушка второго контактора К2, замыкается;
- Включается контактор К2, но контакт К2 на участке третьего контактора К3 размыкается в целях блокировки ошибочного включения.
Описание принципа питания:
- После включения третьего контактора замыкается третий контакт. При этом на блоке расключения начал обмоток (БРНО) замыкаются концы обмоток по схеме «звезда»: U2, V2 и W2;
- После включения первого контактора замыкается первый контакт. При этом питание подается на концы обмоток: U1, V1 и W1;
- После срабатывания временного реле происходит переключение на соединение треугольником;
- Контактор третий отключается, но включается второй с замыканием второго контакта;
- Питание теперь подается на концы обмоток, расположенных на БРНО (U2, V2 и W2).
Описать можно простыми словами: включение в работу электродвигателя сначала происходит посредством соединения обмоточных выводов в звезду. Этим обеспечивается мягкий и плавный запуск без перегревания. Когда мотор наберет обороты, автоматические происходит переключение на треугольное соединение. Момент переведения сопровождается незначительным снижением скорости вращения. Однако она быстро восстанавливается.
Подключение многоскоростных моторов
Если работа асинхронного электродвигателя может иметь несколько режимов, отличающихся по скорости вращения ротора, то говорят, что он многоскоростной. Различают двухскоростной, трехскоростной и четырехскоростной вариант исполнения. Схемы их подключения сложные, но основываются на уже рассмотренных нами способах соединения: «звезда» и «треугольник».
Двухскоростной мотор может подключаться тремя способами:
- Треугольник/двойная звезда (на рисунках обозначен буквой «а»). Подходит для подключения электродвигателя, низшая частота вращения которого вдвое меньше высшей частоты (отношение 1 к 2). Схема «треугольник» активна при низких оборотах, а «двойная звезда» — при высоких;
- Треугольник/сдвоенная звезда с прибавочной обмоткой (на рисунках буква «б»). Схема хороша для двигателей со следующими отношениями частот: 2 к 3 и 3 к 4;
- Тройная звезда/тройная звезда без дополнительной обмотки (на рисунке буква «в»). Схема подходит в тех же случаях, что и треугольник/двойная звезда с использованием дополнительной обмотки.
Подключение трехскоростного асинхронного двигателя отличается лишь тем, что у такого мотора не одна, а две обмотки, которые не зависят друг от друга. Первая подключается так же, как двухскоростной мотор с одной обмоткой по схеме «а». Вторая соединяется звездой. Всего выводов – 9.

У четырехскоростного мотора тоже две независимые друг от друга обмотки. Но в отличие от трехскоростного двигате
www.autofluids.ru
подключение на 220 вольт, советы и рекомендации
Бытовых ситуаций много, особенно у тех, кто проживает в своем собственном частном доме. К примеру, необходимо установить в гараже точильный станок с асинхронным электродвигателем, который работает от трехфазной сети переменного тока. А на участок проведена лишь однофазная сеть на 220 В. Что делать? В принципе, это не проблема, потому что любой трехфазный электрический движок можно подключить и к однофазной сети, главное знать, как это сделать. Итак, наша задача в этой статье разобраться в позиции – асинхронный двигатель подключение на 220 вольт.

Существуют две классические схемы такого подключения, в которых присутствуют конденсаторы. То есть, сам электродвигатель становится не асинхронным, а конденсаторным. Вот эти схемы:

Конечно, это не единственные варианты, но в этой статье будем говорить именно о них, как о самых простых и часто используемых.
На схемах хорошо видно, что в них установлены конденсаторы: рабочий и пусковой, которые в свою очередь называются фазосдвигающими. А так как в данной схеме эти элементы являются основными, то самый важный момент – это правильно подобрать конденсатор по емкости, которая бы соответствовала мощности мотора.
Выбираем конденсаторы
Существует формула, по которой емкость можно рассчитать. Правда, для схемы звезда и треугольника она отличается коэффициентом. Для схемы звезда формула вот такая:
С=2800*I/U, где I – это ток, который можно замерить в питающем проводе клещами, U – это напряжение однофазной сети – 220 В.
Формула для треугольника:
С=4800*I/U.
Здесь загвоздка может быть только в определение силы тока, просто клещей может не оказаться под рукой, поэтому предлагаем упрощенный вариант формулы:
С=66*Р, где Р – это мощность электродвигателя, которая наносится на шильдик мотора или в его паспорте. По сути, получается так, что емкость рабочего конденсатора в размере 7 мкФ должно хватить на 0,1 кВт мощности двигателя. Обычно электрики берут именно это соотношение, когда перед ними ставиться вопрос, как подключить асинхронный двигатель с 380 на 220 В. И еще один момент – конденсатор контролирует силу тока, поэтому так важно правильно подобрать его емкость. И самое главное в подключении двигателя добиться того, чтобы значение тока при эксплуатации электродвигателя не поднималось выше номинальной величины.
Что касается пускового конденсатора, то его обязательно устанавливают в схему, если при пуске мотора действует хотя бы минимальная нагрузка. Включается он обычно буквально на пару секунд, пока ротор не наберет свои обороты. После чего он просто отключается. Если по каким-то причинам пусковой конденсатор не отключится, то произойдет перекос фаз, и двигатель перегреется.
Внимание! Так как в процессе пуска, тем более под нагрузкой, величина тока сильно возрастает, то и емкость пускового конденсатора должна быть раза в три больше конденсатора рабочего.
Есть еще один показатель, на который необходимо обратить внимание при выборе. Это напряжение. Правило здесь одно: напряжение конденсатора должно быть больше напряжения в однофазной сети на 1,5.
Тип конденсаторов
Специалисты рекомендуют в качестве пускового и рабочего конденсаторов использовать одинаковые модели. Самый простой вариант – это бумажные конструкции в герметичном металлическом корпусе. Правда, есть у них один существенный недостаток – большие габаритные размеры. Поэтому если перед вами стоит вопрос, как подключить небольшой мощности двигатель 380 на 220 вольт, то количество таких конденсаторов будет приличным, и вся конструкция будет смотреться не очень.

Можно использовать для этих целей электролитические приборы, но их схема подключения отличается от предыдущей, потому что в нее придется установить резисторы и диоды. К тому же эти конденсаторы при пробое взрываются. Есть более современные виды – это полипропиленовые модели металлизированного типа. Себя они зарекомендовали хорошо, претензий к ним сейчас у специалистов нет.
Полезные советы
- Обращаем ваше внимание на тот факт, что при подключении трехфазного двигателя к однофазной сети можно говорить и снижении мощности электрического агрегата. В общем, его фактический показатель не будет превышать номинальный 70-80%. При этом скорость вращения ротора не уменьшится.
- Если используемый движок имеет схему переключения 380/220, это обязательно указывается на шильдике, то в однофазную сеть его надо подключать только треугольником.
- В том случае, если на шильдике указаны схема подключения звездой и только трехфазное подключение на 380 вольт, то вам придется вскрыть клеммную коробку и добраться до соединения концов обмоток двигателя. Потому что внутри агрегата уже установлена схема звезда, ее-то и придется разобрать и вывести наружу шесть концов обмотки статора.

Установка реверса
Иногда возникает необходимость провести подключение так, чтобы трехфазный двигатель, подсоединенный к однофазной сети, вращался то в одну, то в другую стороны. Для этого необходимо установить в схему любой управляющий прибор. Это может быть тумблер, кнопка или ключи управление. Но здесь есть два основных требования:
- Обращайте внимание на силу тока, которую этот управляющий прибор может выдержать. Чтобы он был больше нагрузки, создаваемой электродвигателем.
- В конструкции управляющего прибора должно быть две пары контактов: нормально замкнутые и нормально разомкнутые.
Вот схема, по которой подключается этот элемент в питание электродвигателя:

Здесь видно, что реверс осуществляется подачей электроэнергии на разные полюса конденсаторов.
Заключение по теме
Схема трехфазного асинхронного двигателя с подключением к 220 вольт – дело реальное. Проблем с ним быть не должно. Здесь главное, и это было показано в статье, правильно подобрать конденсаторы (рабочие и пусковые) и правильно выбрать схему подключения. Особое внимание придется уделить правилам соединения, где в основе будет лежать сам двигатель, а, точнее, его возможности.
onlineelektrik.ru
Как подключить асинхронный двигатель 380
Подключение трехфазного двигателя к трехфазной сети

- Основные схемы подключения
- Использование схемы «звезда-треугольник»
- Трехфазный двигатель с магнитным пускателем
- Видео
Работа трехфазных электродвигателей считается гораздо более эффективной и производительной, чем однофазных двигателей, рассчитанных на 220 В. Поэтому при наличии трех фаз, рекомендуется подключать соответствующее трехфазное оборудование. В результате, подключение трехфазного двигателя к трехфазной сети обеспечивает не только экономичную, но и стабильную работу устройства. В схему подключения не требуется добавление каких-либо пусковых устройств, поскольку сразу же после запуска двигателя, в обмотках его статора образуется магнитное поле. Основным условием нормальной эксплуатации таких устройств является правильное выполнение подключения и соблюдение всех рекомендаций.
Схемы подключения
Магнитное поле, создаваемое тремя обмотками, обеспечивает вращение ротора электродвигателя. Таким образом, электрическая энергия преобразуется в механическую.

Подключение может выполняться двумя основными способами – звездой или треугольником. Каждый из них имеет свои достоинства и недостатки. Схема звезды обеспечивает более плавный пуск агрегата, однако мощность двигателя падает примерно на 30% от номинальной. В этом случае подключение треугольником имеет определенные преимущества, поскольку потеря мощности отсутствует. Тем не менее, здесь тоже есть своя особенность, связанная с токовой нагрузкой, которая резко возрастает во время пуска. Подобное состояние оказывает негативное влияние на изоляцию проводов. Изоляция может быть пробита, а двигатель полностью выходит из строя.
Особое внимание следует уделить европейскому оборудованию, укомплектованному электродвигателями, рассчитанными на напряжения 400/690 В. Они рекомендованы к подключению в наши сети 380 вольт только методом треугольника. В случае подключения звездой, такие двигатели сразу же сгорают под нагрузкой. Данный метод применим только к отечественным трехфазным электрическим двигателям.

В современных агрегатах имеется коробка подключения, в которую выводятся концы обмоток. Их количество может составлять три или шесть. В первом случае схема подключения изначально предполагается методом звезды. Во втором случае электродвигатель может включаться в трехфазную сеть обоими способами. То есть, при схеме звезда три конца, расположенные в начале обмоток соединяются в общую скрутку. Противоположные концы подключаются к фазам сети 380 В, от которой поступает питание. При варианте треугольник все концы обмоток последовательно соединяются между собой. Подключение фаз осуществляется к трем точкам, в которых концы обмоток соединяются между собой.
Использование схемы «звезда-треугольник»
Сравнительно редко используется комбинированная схема подключения, известная как «звезда-треугольник». Она позволяет производить плавный пуск при схеме звезда, а в процессе основной работы включается треугольник, обеспечивающий максимальную мощность агрегата.

Данная схема подключения довольно сложная, требующая использования сразу трех магнитных пускателей. устанавливаемых в соединения обмоток. Первый МП включается в сеть и с концами обмоток. МП-2 и МП-3 соединяются с противоположными концами обмоток. Подключение треугольником выполняется ко второму пускателю, а подключение звездой – к третьему. Категорически запрещается одновременное включение второго и третьего пускателей. Это приведет к короткому замыканию между фазами, подключенными к ним. Для предотвращения подобных ситуаций между этими пускателями устанавливается блокировка. Когда включается один МП, у другого происходит размыкание контактов.
Работа всей системы происходит по следующему принципу: одновременно с включением МП-1, включается МП-3, подключенный звездой. После плавного пуска двигателя, через определенный промежуток времени, задаваемый реле, происходит переход в обычный рабочий режим. Далее происходит отключение МП-3 и включение МП-2 по схеме треугольника.
Трехфазный двигатель с магнитным пускателем
Подключение трехфазного двигателя с помощью магнитного пускателя, осуществляется также, как и через автоматический выключатель. Просто эта схема дополняется блоком включения и выключения с соответствующими кнопками ПУСК и СТОП.

Одна нормально замкнутая фаза, подключенная к двигателю, соединяется с кнопкой ПУСК. Во время нажатия происходит смыкание контактов, после чего ток поступает к двигателю. Однако, следует учесть, что в случае отпускания кнопки ПУСК, контакты окажутся разомкнутыми и питание поступать не будет. Чтобы не допустить этого, магнитный пускатель оборудуется еще одним дополнительным контактным разъемом, так называемым контактом самоподхвата. Он выполняет функцию блокировочного элемента и препятствует разрыву цепи при выключенной кнопке ПУСК. Окончательно разъединить цепь можно только с помощью кнопки СТОП.
Таким образом, подключение трехфазного двигателя к трехфазной сети может быть выполнено различными способами. Каждый из них выбирается в соответствии с моделью агрегата и конкретными условиями эксплуатации.
Подключение двигателя на 380 Вольт
Трёхфазный асинхронный двигатель это самый распространённый из всех электромоторов. Говорят, что электротехника – это наука о контактах. Большинство проблем, которые возникают в электрических цепях, вызваны теми или иными контактами. В конструкции асинхронного движка контактов нет. Этим и объясняется его надёжность. При правильной эксплуатации такие движки работают до износа подшипников. Правильность эксплуатации обеспечивает оптимальный температурный режим и наиболее медленное изменение свойств изоляции. Подшипники, а также нарушение изоляции обмоток – это две основные причины неисправностей асинхронных двигателей .
В трёхфазных электросетях применяются две схемы соединения обмоток движков – «треугольник» и «звезда». Эти схемы как раз и определяют температурные режимы обмоток и нагрузку на изоляцию. Напряжение 380 В действует либо на каждую обмотку при соединении в «треугольник», либо на электрическую цепь из двух обмоток при соединении в «звезду». Поэтому в одном и том же устройстве обмотки соединённые в «треугольник» работают в более тяжёлых режимах по напряжению и температуре. Однако при этом достигается и более высокая механическая мощность на вале двигателя.
- При соединении обмоток по схеме «треугольник» получается в полтора раза большее значение мощности по сравнению со схемой «звезда».
Переходный процесс от пуска движка и до постоянных оборотов ротора также получается более энергичным по величине пускового тока. В маломощных электросетях это будет приводить к значительному уменьшению напряжения на время разгона ротора. Поэтому рекомендуется в таких электросетях использовать асинхронные двигатели с фазным ротором и пускорегулирующими устройствами. Из-за больших пусковых токов «звезда» является основной схемой соединения обмоток. Напряжение U для каждого движка является важнейшим параметром и поэтому всегда указывается на шильдике и в сопроводительной документации.
Поскольку в мире производится большое количество моделей двигателей перед соединением его обмоток для подключения к электросети напряжением 380 В, надо удостоверится в соответствии отечественных стандартов и модели. Если на шильдике указаны более высокие напряжения придётся применить соединение «треугольник» вместо обычно используемого соединения «звезда».
Наилучший способ пуска
Для наиболее эффективного использования асинхронного двигателя целесообразно применять комбинированные режимы его эксплуатации. Это означает использование переключений выводов обмоток для получения по выбору одного из двух вариантов соединения обмоток. Запуск и разгон двигателя происходит по схеме соединения «звезда». После того как завершится переходный процесс и величина пускового тока достигнет минимального значения происходит переключение на схему «треугольник».
Достигается такое управление тремя группами контактов по три контакта в каждой группе. Чтобы переход от одной схемы к другой не привёл к аварии, должна соблюдаться определённая последовательность срабатывания контактов.
- При пуске асинхронного двигателя первая и вторая группы замыкаются. При этом не имеет особого значения, какая из них замкнёт контакты первой.
- Третья группа остаётся разомкнутой до окончания разгона ротора.
- Когда ротор разогнался, вторая группа размыкает контакты.
- Через некоторое время, которое необходимо для завершения размыкания второй группы контактов замыкаются контакты третьей группы.
- Отключение электродвигателя от трёхфазной сети 380 В происходит размыканием контактов первой и второй группы.
- Чтобы сделать переход от одной схемы к другой более безопасным надо отключить контакты первой группы на время отключения контактов второй группы и включения контактов третьей группы.
Для схемы потребуется три магнитных пускателя с контактами пригодными для отключения токов управляемого двигателя.
Трехфазный асинхронный двигатель представляет собой устройство, состоящее из двух частей: статора и ротора, которые разделены воздушным зазором и не имеют никакой механической связи друг с другом.
На статоре расположены три обмотки, намотанные на специальном магнитопроводе, который набран из пластин специальной электротехнической стали. Обмотки намотаны в пазах статора и расположены под углом в 120 градусов друг к другу.
Ротор представляет собой конструкцию, опирающуюся на подшипники, имеющую крыльчатку для вентиляции. В целях электропривода ротор может иметь прямую связь с механизмом либо через редукторы или другие системы передачи механической энергии. Роторы в асинхронных машинах могут быть двух видов:
- Короткозамкнутый ротор, который представляет собой систему проводников соединенных с торцов кольцами. Образуется пространственная конструкция, напоминающая беличье колесо. В роторе индуцируются токи, создающее свое поле, взаимодействующее с магнитным полем статора. Это и приводит в движение ротор.
- Массивный ротор – это цельная конструкция из ферромагнитного сплава, в которой одновременно индуцируются токи и являющаяся магнитопроводом. Благодаря возникновению в массивном роторе вихревых токов идет взаимодействие магнитных полей, которое и является движущей силой ротора.
Главной движущей силой в трехфазном асинхронном двигателе является вращающееся магнитное поле, которое возникает, во-первых, благодаря трехфазному напряжению, а, во-вторых, взаимному расположению обмоток статора. Под его воздействием в роторе возникают токи, создающее поле, которое взаимодействует с полем статора.
Асинхронным двигатель называют из-за того, что частота вращения ротора отстает от частоты вращения магнитного поля, ротор постоянно пытается «догнать» поле, но его частота всегда меньше.
Главные преимущества асинхронных двигателей
- Простота конструкции, которая достигается за счет отсутствия коллекторных групп, имеющие быстрый износ и создающие дополнительное трение.
- Для питания асинхронного двигателя не требуется дополнительных преобразований, он может питаться прямо из промышленной трехфазной сети.
- За счет сравнительно небольшого количества деталей асинхронные двигатели очень надежны, имеют долгий срок эксплуатации, просты в техническом обслуживании и ремонте.
Конечно, трехфазные машины не лишены недостатков
- Асинхронные электродвигатели имеют чрезвычайно малый пусковой момент, что ограничивает сферу их применения.
- При запуске эти двигатели потребляют большие токи при пуске, которые могут превышать допустимые в конкретной системе электроснабжения.
- Асинхронные двигатели потребляют немалую реактивную мощность, которая не приводит к увеличению механической мощности двигателя.
Различные схемы подключения асинхронных двигателей к сети 380 вольт
Для того чтобы заставить работать двигатель существует несколько различных схем подключения, наиболее используемые среди них — звезда и треугольник.
Как правильно подключить трехфазный двигатель «звездой»
Такой способ подключения применяется в основном в трехфазных сетях с линейным напряжением 380 вольт. Концы всех обмоток: C4, C5, C6 (U2, V2, W2), — соединяются в одной точке. К началам обмоток: C1, C2, C3 (U1, V1, W1), — через аппаратуру коммутации подключаются фазные проводники A, B, C (L1, L2, L3). При этом напряжение между началами обмоток будет 380 вольт, а между местом подключения фазного проводника и местом соединения обмоток буде составлять 220 вольт.
На табличке электродвигателя указывается возможность подключения по способу «звезда» в виде символа Y, а также может указываться и можно ли подключить по другой схеме. Соединение по такой схеме может быть с нейтралью, которая подключается к точке соединения всех обмоток.
Такой подход позволяет эффективно защитить электродвигатель от перегрузок при помощи четырехполюсного автоматического выключателя.
Соединение «звездой» не позволяет электродвигателю, приспособленному для сетей 380 вольт развить полную мощность в силу того, что на каждой отдельной обмотке будет напряжение в 220 вольт. Однако, такое соединение позволяет не допустить перегрузки по току, старт электродвигателя происходит плавно.
В клеммной коробке будет сразу видно, когда электродвигатель соединен по схеме «звезда». Если есть перемычка между тремя выводами обмоток, то это однозначно говорит о том, что применяется именно эта схема. В любых других случаях применяется другая схема.
Выполняем соединение по схеме «треугольник»
Для того чтобы трехфазный двигатель мог развить свою максимальную паспортную мощность используют подключение, которое получило название «треугольник». При этом конец каждой обмотки соединяют с началом последующей, что в действительности образует на принципиальной схеме треугольник.
Выводы обмоток соединяют следующим образом: C4 соединяют с C2, С5 с C3, а С6 с C1. При новой маркировке это выглядит так: U2 соединяется с V1, V2 с W1, а W2 cU1.
В трехфазных сетях между выводами обмоток будет линейное напряжение 380 вольт, а соединение с нейтралью (рабочим нулем) не требуется. Такая схема имеет особенность еще и в том, что возникают большие пусковые токи, которые может не выдержать проводка.
На практике иногда применяют комбинированное подключение, когда на этапе запуска и разгона используется подключение «звездой», а в рабочем режиме специальные контакторы переключают обмотки на схему «треугольник».
В клеммной коробке подключение треугольником определяется наличием трех перемычек между клеммами обмоток. На табличке двигателя возможность подключения треугольником обозначается символом. а также может указываться мощность, развиваемая при схеме «звезда» и «треугольник».
Трехфазные асинхронные двигатели занимают значительную часть среди потребителей электроэнергии благодаря своим очевидным достоинствам.
Реверсивная и не реверсивная схема магнитного пускателя
Что такое магнитный пускатель – это коммутационный аппарат, предназначенный для автоматического включения и отключения потребителей электроэнергии многократно таких, как электрокотел, электра тэна, электродвигатель и т. п.
Магнитный пускатель позволяет осуществить дистанционное управление, включать и отключать потребителя на расстоянии с пульта управления. Самое распространенное применение магнитного пускателя получили асинхронные двигателя, при помощи его осуществляется пуск, стоп и реверс (смена направления вращение вала) двигателя.
Еще магнитный пускатель служит для разгрузки маломощных контактов. Например, возьмем простой выключатель, который стоит дома, он рассчитан включать и отключать нагрузку не более 10 Ампер, определяем мощность: ток умножаем на напряжение 10*220 = 2200 Вт. Это значит, что через этот выключатель, можно, включить не более двадцати двух лампочек мощностью 100Вт.
Разгрузим контакт простого выключателя с помощью магнитного пускателя третьей величины, у которого силовые контакты рассчитаны включать и отключать ток 40 Ампер, мощность, которую он сможет включать и отключать: 40*220 = 8800 Вт. В итоге сможем одним щелчком выключателя, включать и отключать всю алею уличного освещения через контакты магнитного пускателя.
Управляется магнитный пускатель третьей величины с помощью электромагнитной катушки, которая потребляет 200Вт в момент срабатывания, а в сработанном состоянии потребляет всего 25Вт, что получается 200/380 = 0,52 А – это ток которым необходим, чтобы пускатель сработал и включил основную силовую цепь. Теперь представьте, что можно поставить маленький компактный выключатель, который будет управлять магнитным пускателем, а он своими силовыми контактами будет включать и отключать большие мощности.
Еще у магнитного пускателя катушки управления бывают на напряжения 380В, 220В и 36В в целях безопасности человека от поражения электрическим током. На токарных станках устанавливают магнитные пускатели с катушками на 36В. Это необходимо, для того чтобы на пульте управление токарным станком было безопасное напряжение, на случай пробоя изоляции.
Для чего нужно тепловое реле в комплекте с магнитным пускателем. Тепловое реле защищает двигатель от перегруза и от неполнофазного режима работы. Что такое неполнофазный режим – это когда при работе электродвигателя исчезла одна из трех фаз.
Причины однофазного режима: перегорела плавкая вставка на одной фазе, подгорел контакт на клемме или выкрутился винт на клеммнике магнитного пускателя и выпал фазный провод от вибрации, плохой контакт на силовых контактах пускателя.
При перегрузке двигателя или работе в неполнофазном режиме увеличивается ток, проходящий через тепловое реле. В тепловом реле нагреваются токопроводящие биметаллические пластины, под действием тепла они выгибаются, и механически воздействует на размыкание контакта в тепловом реле, который отключает питание катушки магнитного пускателя, происходит отключение двигателя по средствам пускателя.
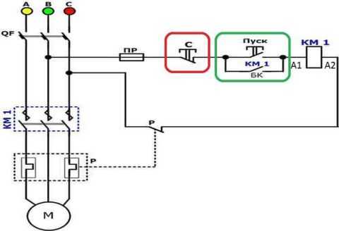
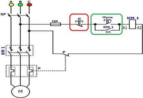
СЕМА ПОДКЛЮЧЕНИЕ АСИНХРОННОГО ДВИГАТЕЛЯ ЧЕРЕЗ МАГНИТНЫЙ ПУСКАТЕЛЬ.
Схема состоит:
из QF – автоматического выключателя; KM1 – магнитного пускателя; P – теплового реле; M – асинхронного двигателя; ПР – предохранителя; кнопки управления (С-стоп, Пуск). Рассмотрим работу схемы в динамике.
Включаем питание QF – автоматическим выключателем, нажимаем кнопку «Пуск» своим нормально разомкнутым контактом подает напряжение на катушку КМ1 – магнитного пускателя.
КМ1 – магнитный пускатель срабатывает и своими нормально разомкнутыми, силовыми контактами подает напряжение на двигатель. Для того чтобы не удерживать кнопку «Пуск», чтобы двигатель работал, нужно ее зашунтировать, нормально разомкнутым блок контактом КМ1 – магнитного пускателя.
При срабатывании пускателя блок контакт замыкается и можно отпустить кнопку «Пуск» ток побежит через блок контакт на КМ1 – катушку.
Отключаем двигатель, нажимаем кнопу «С – стоп», нормально замкнутый контакт размыкается и прекращается подача напряжение к КМ1 – катушке, сердечник пускателя под действием пружин возвращается в исходное положение, соответственно контакты возвращаются в нормальное состояние, отключая двигатель. При срабатывании теплового реле – «Р», размыкается нормально замкнутый контакт «Р», отключение происходит аналогично.
Не реверсивная схема магнитного пускателя с катушкой 380В.
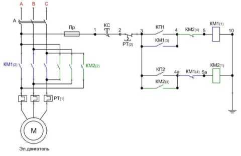
РЕВЕРСИВНАЯ СХЕМА МАГНИТНОГО ПУСКАТЕЛЯ.
Схема состоит аналогично, так же, как на не реверсивной схеме, единственно добавилась кнопка реверса и магнитный пускатель.
Принцип работы схемы немного сложнее, рассмотрим в динамике. Что требуется от схемы, реверс двигателя за счет переворачивания местами двух фаз. При этом нужна блокировка, которая не давала бы включиться второму пускателю, если первый находится в работе и наоборот. Если включить два пускателя одновременно то произойдет КЗ – короткое замыкание на силовых контактах пускателя.
Включаем QF – автоматический выключатель, давим кнопку «Пуск[1]» подаем напряжение на КМ1 катушку пускателя, пускатель срабатывает. Силовыми контактами включает двигатель, при этом шунтируется пусковая кнопка «Пуск [1]».
Блокировка второго пускателя – КМ2 осуществляется, нормально замкнутым КМ1 – блок контактом. При срабатывании КМ1 – пускателя, размыкается КМ1 – блок контакт тем самым размыкает подготовленную цепочку катушки второго КМ2 – магнитного пускателя.
Чтобы осуществить реверс двигателя, его необходимо отключить. Отключаем двигатель, нажатием кнопку «С – стоп», снимается напряжение с катушки, которая находилась в работе. Пускатель и блок контакты под действием пружин возвращаются в исходное положение.
Схема готова к реверсу, нажимаем кнопку «Пуск[2]», подаем напряжение на катушку – КМ2, пускатель – КМ2 срабатывает и включает двигатель в противоположном вращение. Кнопка «Пуск[2]» шунтируется блок контактом – КМ2, а нормально замкнутый блок контакт КМ2 размыкается и блокирует готовность катушки магнитного пускателя – КМ1.
При срабатывании теплового реле – «Р», размыкается нормально замкнутый контакт «Р», отключение происходит аналогично.
Реверсивная схема магнитного пускателя с катушкой 380В.
Принцип работы схемы магнитного пускателя с катушкой на 220В тот же, что и с катушкой на 380В.
Не реверсивная схема магнитного пускателя с катушкой 220В.
Реверсивная схема магнитного пускателя с катушкой 220В.
Источники: http://electric-220.ru/news/podkljuchenie_trekhfaznogo_dvigatelja_k_trekhfaznoj_seti/2016-09-28-1073, http://podvi.ru/elektrodvigatel/podklyuchenie-na-380.html, http://elektrik.cxemy.ru/index.php/eldvig/52-asinxronnyj-dvigatel-princip-raboty-sxema-podklyucheniya-k-tryoxfaznoj-seti-380-volt.html
electricremont.ru
Однофазный асинхронный двигатель схема подключения
Подключение однофазного асинхронного двигателя и принцип его работы

Используемые в настоящее время бытовые приборы в своем подавляющем большинстве работают при помощи однофазного асинхронного двигателя. Максимальная мощность такого двигателя не превышает 500 Вт.
Однофазный асинхронный двигатель: принцип работы
Однофазный двигатель работает за счет вращающегося магнитного поля, которое возникает при смещении в пространстве двух обмоток статора, соединенных параллельно, относительно друг друга. Важным условием работы однофазного двигателя является сдвиг по фазе токов обмоток. Для этого в конструкции двигателя предусмотрен фазосмещающий элемент (как правило, это конденсатор), он подключен последовательно одной из статорных обмоток. Роль фазосмещающего сетевого элемента может выполнять активное сопротивление или индуктивность.
В том случае если при работе двигателя цепь обмотки разрывается, прекращается движение магнитного потока (Ф) статора. Происходит инерционное вращение ротора, поэтому, поток остается вращающимся по отношению к обмотке ротора и наводит ЭДС, силу тока (I) и собственный магнитный поток (Ф), при этом движение магнитного потока (Ф) ротора совпадает со статорным магнитным потоком.
Магнитный поток ротора изменяется. Данное действие основывается на синусоидальном законе согласно которому, изменяя направление на противоположное, ротор остается в состоянии вращения. В связи с этим запуск мотора возможен в том случае если наличествует внешний фактор, который способен осуществить возвратное вращательное движение ротора в первоначальное направление.
Так как при запуске однофазного двигателя применяется пусковая катушка с применением фазосмещающего элемента. Сопротивление активного типа используется в этом роде очень часто, в связи с дешевизной.
После запуска двигателя возникает отключение обмотки действующей для запуска. Обмотка пуска работает в кратковременном режиме, и для ее изготовления применяется более тонкий провод, чем идет на изготовление рабочей обмотки.
Подключение однофазного асинхронного двигателя
Рис. №1.Схемы подключения асинхронного двигателя к однофазной сети
Для подключения однофазного асинхронного двигателя к однофазной сети прибегают к помощи резистора, используемого для запуска, и присоединенного к пусковой катушке (обмотке) последовательным методом, таким образом, между токами, которые присутствуют в обмотке двигателя, наблюдается сдвиг фаз на 30 о. этого хватает для запуска асинхронной машины в работу. В конструкции двигателя, в котором присутствует сопротивление пуска, наличие фазового угла объясняется неодинаковым комплексным сопротивлением в электрических цепях двигателя.

Рис. №2. Схема включения асинхронного однофазного двигателя с распределенной статорной обмоткой, используемой в качестве привода активатора стиральных машин бытового назначения.
Кроме, использования сопротивления пуска применяется подключение однофазного двигателя к однофазной цепи с конденсаторным пуском. Двигатель, выполняющий эту операцию, будет использовать расщепленную фазу. Особенность этого способа в том, что вспомогательная катушка, в которую встроен конденсатор используется в момент времени запуска. Чтобы достигнуть максимально возможного эффекта сдвиг токов относительно обмоток должен достигать максимально высокого значения угла – 90 о .
Среди разнообразия элементов, используемых для сдвига фаз, только использование конденсатора дает возможность получения максимально лучшего пускового эффекта однофазного асинхронного двигателя .
Однофазный двигатель с расщепленной фазой и экранированными полюсами
При рассмотрении однофазных электродвигателей нельзя забыть о моделях двигателей в конструкции, которых применяются экранированные полюса, в такой машине присутствует расщепленная фаза и короткозамкнутая вспомогательная обмотка. Статор такого двигателя имеет явно выраженные полюса, каждый из которых разделен аксиальным пазом на две неодинаковые части, на меньшей части находится короткозамкнутый виток.
При присоединении статора двигателя в электрическую сеть, магнитный поток, для которого характерно пульсирующее действие и созданный в магнитопроводе машины, делится на 2 части. Движение одной из них идет по части полюса без экрана, вторая следует по части полюса покрытой экраном. Индуктивность витка приводит к отставанию тока по фазе от наведенной магнитным потоком ЭДС. Магнитный поток короткозамкнутой обмотки создает результирующий поток, который движется в экранированной части полюса. В разноименных частях полюсов наблюдается сдвиг разных магнитных потоков на определенное значение угла, а также на разницу во времени.
Недостаток этих моделей заключается в значительных электрических потерях, которые присутствуют в витках обмотки замкнутой накоротко.
Используется в конструкции тепловентиляторов и вентиляторов.
Однофазный двигатель с ассиметричным магнитопроводом статора
Особенность конструкции заключается в наличии явно выраженных полюсов, расположенных на несимметричном сердечнике, изготовленным шихтованным способом. Конструкция ротора короткозамкнутая, тип обмотки – «беличья клетка». В конструкции такого двигателя характерно отсутствие элементов для сдвига по фазе. Улучшение пусковой характеристики достигается добавление в конструкцию магнитных шунтов.

Рис. №3. Чертеж асимметричного статора асинхронной машины.
Недостатки этих машин.
- Малый КПД.
- Невозможность реверсирования.
- Невысокий пусковой момент.
- Сложность операций по изготовлению магнитных шунтов.
Несмотря на наличие недостатков, однофазные асинхронные машины широко используются для конструирования бытовой техники, причина в невысокой мощности бытовой электрической сети, которой соответствует мощность однофазных асинхронных двигателей.
Еще материалы по теме:
Самостоятельное проектирование и изготовление вертикального ветряка на основе асинхронного двигателя Экономитель воды – аэратор: примеры использования и принцип работы Вольтметр. Устройство, принцип работы, виды и характеристики Все условия параллельной работы трансформаторов
Однофазный асинхронный двигатель, схема подключения и запуска
Работа асинхронных электрических двигателей основывается на создании вращающегося магнитного поля, приводящего в движение вал. Ключевым моментом является пространственное и временное смещение обмоток статора по отношению друг к другу. В однофазных асинхронных электродвигателях для создания необходимого сдвига по фазе используется последовательное включение в цепь фазозамещающего элемента, такого как, например, конденсатор.

Отличие от трехфазных двигателей
Использование асинхронных электродвигателей в чистом виде при стандартном подключении возможно только в трехфазных сетях с напряжением в 380 вольт, которые используются, как правило, в промышленности, производственных цехах и других помещениях с мощным оборудованием и большим энергопотреблением. В конструкции таких машин питающие фазы создают на каждой обмотке магнитные поля со смещением по времени и расположению (120˚ относительно друг друга), в результате чего возникает результирующее магнитное поле. Его вращение приводит в движение ротор.
Однако нередко возникает необходимость подключения асинхронного двигателя в однофазную бытовую сеть с напряжением в 220 вольт (например в стиральных машинах). Если для подключения асинхронного двигателя будет использована не трехфазная сеть, а бытовая однофазная (то есть запитать через одну обмотку), он не заработает. Причиной тому переменный синусоидальный ток, протекающий через цепь. Он создает на обмотке пульсирующее поле, которое никак не может вращаться и, соответственно, двигать ротор. Для того, чтобы включить однофазный асинхронный двигатель необходимо:
- добавить на статор еще одну обмотку, расположив ее под 90˚ углом от той, к которой подключена фаза.
- для фазового смещения включить в цепь дополнительной обмотки фазосдвигающий элемент, которым чаще всего служит конденсатор.
Редко для сдвига по фазе создается бифилярная катушка. Для этого несколько витков пусковой обмотки мотаются в обратную сторону. Это лишь один из вариантов бифиляров, которые имеют несколько другую сферу применения, поэтому, чтобы изучить их принцип действия, следует обратиться к отдельной статье.
После подключения двух обмоток такой двигатель с конструкционной точки зрения является двухфазным, однако его принято называть однофазным из-за того что в качестве рабочей выступает лишь одна из них.

Схема подключения коллекторного электродвигателя в 220В

Схема подключения однофазного асинхронного двигателя (схема звезда)
Как это работает
Пуск двигателя с двумя расположенными подобным образом обмотками приведет к созданию токов на короткозамкнутом роторе и кругового магнитного поля в пространстве двигателя. В результате их взаимодействия между собой ротор приводится в движение. Контроль показателей пускового тока в таких двигателях осуществляется частотным преобразователем.
Несмотря на то, что функцию фаз определяет схема присоединения двигателя к сети, дополнительную обмотку нередко называют пусковой. Это обусловлено особенностью, на которой основывается действие однофазных асинхронных машин – крутящийся вал, имеющий вращающее магнитное поле, находясь во взаимодействии с пульсирующим магнитным полем может работать от одной рабочей фазы. Проще говоря, при некоторых условиях, не подсоединяя вторую фазу через конденсатор, мы могли бы запустить двигатель, раскрутив ротор вручную и поместив в статор. В реальных условиях для этого необходимо запустить двигатель с помощью пусковой обмотки (для смещения по фазе), а потом разорвать цепь, идущую через конденсатор. Несмотря на то, что поле на рабочей фазе пульсирующее, оно движется относительно ротора и, следовательно, наводит электродвижущую силу, свой магнитный поток и силу тока.
Основные схемы подключения
В качестве фазозамещающего элемента для подключения однофазного асинхронного двигателя можно использовать разные электромеханические элементы (катушка индуктивности, активный резистор и др.), однако конденсатор обеспечивает наилучший пусковой эффект, благодаря чему и применяется для этого чаще всего.

однофазный асинхронный двигатель и конденсатор
Различают три основные способа запуска однофазного асинхронного двигателя через:
- рабочий;
- пусковой;
- рабочий и пусковой конденсатор.
В большинстве случаев применяется схема с пусковым конденсатором. Это связано с тем, что она используется как пускатель и работает только во время включения двигателя. Дальнейшее вращение ротора обеспечивается за счет пульсирующего магнитного поля рабочей фазы, как уже было описано в предыдущем абзаце. Для замыкания цепи пусковой цепи зачастую используют реле или кнопку.
Поскольку обмотка пусковой фазы используется кратковременно, она не рассчитана на большие нагрузки, и изготавливается из более тонкой проволоки. Для предотвращения выхода её из строя в конструкцию двигателей включают термореле (размыкает цепь после нагрева до установленной температуры) или центробежный выключатель (отключает пусковую обмотку после разгона вала двигателя).
Таким путем достигаются отличные пусковые характеристики. Однако данная схема обладает одним существенным недостатком – магнитное поле внутри двигателя, подключенного к однофазной сети, имеет не круговую, а эллиптическую форму. Это увеличивает потери при преобразовании электрической энергии в механическую и, как следствие, снижает КПД.
Схема с рабочим конденсатором не предусматривает отключение дополнительной обмотки после запуска и разгона двигателя. В данном случае конденсатор позволяет компенсировать потери энергии, что приводит к закономерному увеличению КПД. Однако в пользу эффективности проходится жертвовать пусковыми характеристиками.
Для работы схемы необходимо подбирать элемент с определенной ёмкостью, рассчитанной с учетом тока нагрузки. Неподходящий по емкости конденсатор приведет к тому, что вращающееся магнитное поле будет принимать эллиптическую форму.
Своеобразной «золотой серединой» является схема подключения с использованием обоих конденсаторов – и пускового, и рабочего. При подключении двигателя таким способом его пусковые и рабочие характеристики принимают средние значения относительно описанных выше схем.
На практике для приборов, требующих создания сильного пускового момента используется первая схема с соответствующим конденсатором, а в обратной ситуации – вторая, с рабочим.
Другие способы
При рассмотрении методов подключения однофазных асинхронных двигателей нельзя обойти внимание два способа, конструктивно отличающихся от схем для подключения через конденсатор.
С экранированными полюсами и расщепленной фазой
В конструкции такого двигателя используется короткозамкнутая дополнительная обмотка, а на статоре присутствуют два полюса. Аксиальный паз делит каждый из них на две несимметричные половины, на меньшей из которых располагается короткозамкнутый виток.
После включения двигателя в электрическую сеть пульсирующий магнитный поток разделяется на 2 части. Одна из них движется через экранированную часть полюса. В результате получается два разнонаправленных потока с отличной от основного поля скоростью вращения. Благодаря индуктивности появляется электродвижущая сила и сдвиг магнитных потоков по фазе и времени.
Витки короткозамкнутой обмотки приводят к существенным потерям энергии, что и является главным недостатком схемы, однако она относительно часто используется в климатических и нагревательных приборах с вентилятором.
С асимметричным магнитопроводом статора
Особенностью двигателей с данной конструкцией заключается в несимметричной форме сердечника, из-за чего появляются явно выраженные полюса. Для работы схемы необходим короткозамкнутый ротор и обмотка в виде беличьей клетки. Характерным отличием этой конструкции является отсутствие необходимости в фазовом смещении. Улучшенный пуск двигателя осуществляется благодаря оснащению его магнитными шунтами.
Среди недостатков этих моделей асинхронных электродвигателей выделяют низкий КПД, слабый пусковой момент, отсутствие реверса и сложность обслуживания магнитных шунтов. Но, несмотря на это, они имеют широкое применение в производстве бытовой техники.
Подбор конденсатора
Перед тем как подключить однофазный электродвигатель, необходимо произвести расчет необходимой ёмкости конденсатора. Это можно сделать самостоятельно или воспользоваться онлайн-калькуляторами. Как правило, для рабочего конденсатора на 1 кВт мощности должно приходиться примерно 0,7-0,8 мкФ емкости, и около 1,7-2 мкФ – для пускового. Стоит отметить, что напряжение последнего должно составлять не менее 400 В. Эта необходимость обусловлена возникновением 300-600 вольтного всплеска напряжения при старте и останове двигателя.

Керамический и электролитический конденсатор
Ввиду своих функциональных особенностей однофазные электродвигатели находят широкое применение в бытовой технике: пылесосах, холодильниках, газонокосилках и других приборов, для работы которых достаточно частоты вращения двигателя до 3000 об/мин. Большей скорости, при подключении к стандартной сети с частотой тока в 50 Гц, невозможно. Для развития большей скорости используют коллекторные однофазные двигатели.
Поделиться с друзьями:
Подключение однофазного и трехфазного электродвигателя к сети 220 В
Очень часто бывает, что механика в стиральной машине, пылесосе, электродрели полностью выходит из строя, и выгодней будет купить новую бытовую технику, чем починить безнадёжно устаревшие домашние электроприборы.

Из кучи оставшихся от данных устройств запчастей, как правило, самым ценным элементом будет электродвигатель, которому можно найти достойное применение, подключив в сеть 220В.
В подобных электроприборах изредка встречается полноценный трёхфазный двигатель, и скорее всего там окажется однофазный коллекторный или асинхронный электродвигатель, у которого может оказаться изрядный запас прочности и ресурса подшипников для применения в качестве привода насоса, компрессора, вентилятора, точила, мини-станка, овощерезки, газонокосилки и т.д.
В данной статье будет рассказано о том, как подключить однофазный электродвигатель в сеть 220 В, в зависимости от его типа.
Принцип действия коллекторного двигателя
В коллекторном электродвигателе, встречающемся в стиральных машинах и электродрелях, имеются обмотки на статоре и роторе.
Роторные обмотки намотаны в виде рамок и помещаются в специальных пазах, а их переключение происходит при помощи коллекторных выводов и контактов в виде графитовых щёток.
ротор коллекторного двигателя
Устройство ротора выполнено таким образом, чтобы в любой момент времени под напряжением находилась только одна рамка, магнитное поле которой перпендикулярно полю обмотки статора.

Электромагнитное взаимодействие полярных магнитных полюсов стремится повернуть ротор так, чтобы направленность его магнитного поля совпала с полем статора, подобно стрелке компаса.

Но, как только ротор поворачивается на определённый угол, контакты рамки выходят из соприкосновения со щётками, и включаются следующая обмотка, и процесс повторяется, создавая непрерывный момент вращения.
Подключение в сеть 220 В коллекторного электродвигателя
Схема коллекторного электродвигателя устроена таким образом, что направления токов в обмотке статора ротора и рамке ротора всегда совпадают, независимо от фазы переменного напряжения. Из-за совпадения направления токов, возникающие магнитные поля будут всегда перпендикулярными, что и будет вызывать момент вращения вала.

Поэтому очень важно установить перемычку на выводах двигателя, для последовательного соединения статорной и роторной обмоток. Поменяв местами выводы обмоток статора или ротора можно изменить направление вращения вала двигателя.

Для полноты картины нужно проследить путь тока – один из выводов от щётки коллектора подключается в сеть 220 В (допустим фаза, но это не имеет значения). Вывод другой щётки нужно подсоединить к одному выводу статора при помощи перемычки. Оставшийся вывод от статора подключается в сеть 220 В (ноль), замыкая цепь.
Принцип действия однофазного асинхронного электродвигателя
В отличие от коллекторного двигателя, в однофазном асинхронном электродвигателе с короткозамкнутым находящимся в состоянии покоя ротором,

устройство асинхронного двигателя
в котором индуцируются токи, создающие магнитное поле, взаимодействующее с электромагнитным полем катушки, векторы возникающих сил (М, -М) уравновешивают друг друга. Это означает, что при включении в сеть вал мотора вращаться не будет, и для его запуска нужен начальный вращательный момент S.
Можно рукой раскрутить вал и подать напряжение сети, тогда двигатель наберёт обороты. Многие так и делают, запуская точило, но такой способ совершенно неприемлем, если нужно раскрутить вращающиеся ножи овощерезки или газонокосилки.
Поскольку в трёхфазном электродвигателе момент вращения задан конструктивно при помощи расположения обмоток и смещения фаз трёхфазной сети, то в однофазном моторе для запуска применяют дополнительную пусковую обмотку, благодаря которой создаётся вращательный момент смещения ротора.
Схема подключения 1
Смещения фазы тока дополнительной обмотки относительно синусоиды напряжения 220 В создаётся при помощи конденсатора.
Схема подключения 2
Подключение в сеть асинхронного однофазного электродвигателя.
На корпусе однофазного асинхронного электродвигателя должна быть схема подключения, где указываются выводы основной и дополнительной обмотки, а также емкость конденсатора.
Но, если схема где-то затерялась, то нужно определить рабочую и пусковую обмотку, измерив и сравнив сопротивления – у основной оно должно быть меньшим. Для этого нужно взять мультиметр, выставить диапазон для измерения в Омах, и поочерёдно измерить сопротивление между выводами.
Определение пусковой и рабочей обмотки
Поскольку часто данные обмотки имеют общий вывод, то его определяют опытным путём – сумма сопротивлений, измеренных от данного провода обмоток должна соответствовать суммарному сопротивлению подключённых последовательно обмоток. Если конструкция двигателя позволяет, то определить принадлежность выводов можно визуально – у проводов рабочей обмотки поперечное сечение (толщина) больше.
рабочая и пусковая обмотки
Рабочая обмотка подключается к напряжению 220 В напрямую, а пусковая – последовательно с конденсатором. Если обмотки соединены внутри мотора, то такая схема не позволит изменять направление вращения. Если из мотора выходят четыре провода от двух обмоток, то направление вращения будет зависеть выбора выводов для их соединения в общий отвод.
Выбор вращения двигателя
Существуют электродвигатели с идентичными обмотками – их называют двухфазными.
Режимы однофазных двигателей
Поскольку однофазные и двухфазные двигатели для запуска требуют применения конденсатора. то такие электродвигатели называют конденсаторными. Существует несколько режимов работы конденсаторного двигателя:
- С пусковым конденсатором и дополнительной обмоткой, которые подключаются только на время запуска. Емкость выбирается исходя из 70 мкФ на 1 кВт мощности двигателя;
- С рабочим конденсатором, емкостью 23-35 мкФ и дополнительной обмоткой, подключённой всё время;
- С рабочим и пусковым конденсатором, подключаемым параллельно рабочему.
Применяется в случаях с тяжёлым запуском двигателя. Емкость рабочего конденсатора в два-три раза меньше номинала пускового (70 мкФ/1 кВт).
Из-за сложности формул расчёта принято выбирать емкости, исходя из приведённых выше пропорций. В реальности, подключив электродвигатель, нужно проследить за его работой и нагревом. Если двигатель будет заметно нагреваться в режиме с рабочим конденсатором, то его емкость необходимо уменьшить. Подбирать конденсаторы нужно с рабочим напряжением не меньше 450 В.
Запуск двигателя с пусковым конденсатором осуществляется вручную с помощью кнопки управления,
или схемы с двумя контакторами, один из которых (пусковой) не имеет самоподхвата и удерживается током замкнутого кнопочного контакта или реле времени. Некоторые конденсаторные электродвигатели имеют центробежный контакт, используемый при запуске, размыкающийся при наборе оборотов.
Подключение трёхфазного двигателя в сеть 220 В
Подобным способом с применением конденсатора подключается трёхфазный двигатель по схеме «звезда» или «треугольник».
Расчёт емкости производится исходя из рабочего напряжения и тока,
или паспортной мощности мотора.
По аналогии с однофазным электродвигателем, в случае тяжёлого запуска трёхфазного двигателя, применяется пусковой конденсатор, емкость которого в два-три раза выше номинала рабочего.
Подключая трехфазный электродвигатель в сеть 220 В при помощи пускового конденсатора, нужно помнить, что при такой схеме подключения мотор не будет работать с полной отдачей и не разовьет максимальную мощность.
Для полноценной работы такого двигателя нужны три фазы, получить которые можно проведя сеть 380 В, или использовать сложную электронную схему, рассчитанную под конкретную мощность, генерирующую смещение фаз при помощи мощных силовых полупроводниковых ключей.
Имея много различных конденсаторов, но не находя нужного значения емкости, можно соединять их параллельно или последовательно.
Комбинируя данные способы подключения, можно приблизиться к требуемому номиналу емкости.
Похожие статьи
Как подключить трехфазный счетчик
Счетчик электрический трехфазный
Ремонт коллекторных электродвигателей
Перемотка статора асинхронного электродвигателя
Защита электродвигателя автоматическим выключателем. Практические расчеты
Источники: http://enargys.ru/podklyuchenie-odnofaznogo-dvigatelya/, http://tokidet.ru/elektrooborudovanie/elektrodvigateli/odnofaznyj-asinhronnyj-dvigatel.html, http://infoelectrik.ru/elektrodvigateli/kak-podklyuchit-odnofaznyj-dvigatel.html
electricremont.ru




