IRF3205+SG2525/SG3525. Импульсный преобразователь напряжения для автомобильного аудиокомплекса.
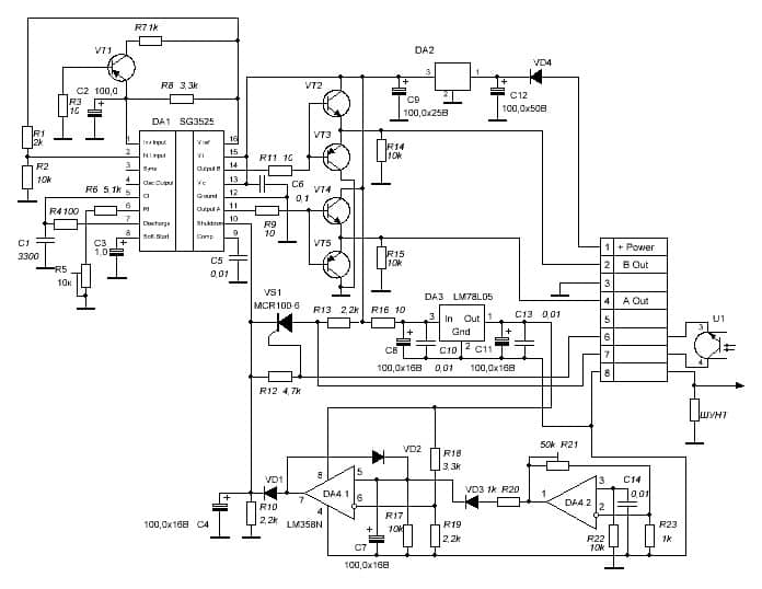
Необходимость создания подобного устройства возникает у каждого, кто хочет оснастить сою машину качественным, уникальным или просто недорогим автозвуком. Разумеется, для питания любого качественного(!) усилителя мощностью более 30Вт напряжения 13.8В (при заведенном двигателе) и уж тем более 12В (при заглушенном) никак не хватит.Этот ИП я собирался использовать для питания усилителя 4х50Вт + 150Вт. Поэтому было решено делать два двуполярных выходных напряжения +/- 25В и +/- 45В, а чтобы при малых нагрузках напряжение не выходило за допустимые пределы – они должны быть стабилизированы. Ну а для еще большей надежности необходимы режим софтстарта и отключение по сигналу защиты от усилителя…
прислал Сергей (sobolev{гав}sirius.onego.ru)
Поделюсь своим образцом «фуфла». Типичный пример оригинала (справа) и перетертого транзистора (слева). Обратите внимание на следы от наждака у левого транзистора — стерта настоящая неизвестная маркировка и нанесена новая. Новая краска, кстати, легко стерлась ацетоном. Корпус слегка претерпел изменение геометрии после наждака (кривой). Обратите внимание на края фланца у левого транзистора и блестящий фланец у оригинала.
Содержание / Contents
Соответственно, выходов тут несколько:1) Отказаться от этой бредовой идеи (зачастую самый простой и правильный выбор)
2) Поставить еще пару аккумуляторов и генераторов… (без комментариев =))
3) Собрать сверхмощный усилитель на TDA1562Q и ей подобных (настоящие 80Вт мощности на 4Ома, в кратковременном пике при напряжении питания 14.4В)
5) Ну и для самых садомазохистически настроенных – собрать импульсный преобразователь напряжения (далее просто ИП) своими руками.
Все эти решения встречал в реальности (от вида большинства из них долго валялся в конвульсиях прямо рядом с этими «чудесами техники»).
И если вы выбрали вариант, отличный от последнего – читать дальше вам не стоит.
Ну, а если вы всё же считаете себя садомазахистом – читайте повнимательнее и это поможет вам сэкономить кучу нервов! ![]()
Силовые ключи – MOSFET транзисторы IRF3205 — 100А, 55В, цена ~35р.
ШИМ контроллер – SG2525/SG3525 – питание 8-35В, частота 100Гц – 500кГц, софтстарт, регулировка «мертвого» интервала и многое другое, при цене ~30р.
В теорию вдаваться не буду, если заинтересует – опишу в отдельной статье, поэтому сразу перейду к схемам.
решил для универсальности сделать отдельным модулем:На схеме ошибка! Сопротивление R2 — 120 Ом!
Тут всё просто – выходной сигнал ШИМ-контроллера подается на входы буферов VT2VT3 и VT4VT5 и через ограничительные резисторы подается на затворы силовых ключей. Буферы нужны для ускорения процесса зарядки/разрядки входной емкости ключей, а резисторы немного сглаживают фронты для уменьшения высокочастотных помех. Транзистор VT1 управляет режимом работы ШИМ-контроллера при подачи низкого уровня на вход SHDN происходит запуск преобразователя, а при подаче высокого – остановка. Резистором R1 регулируется рабочая частота преобразователя, которая составляет примерно 35кГц.
Резистором R1 регулируется глубина обратной связи, т.е., выходное напряжение. Остальные комментарии вообще излишни.
(вариант для ЛУТ в формате для Proteus прикрепленном файле)
Силовые транзисторы должны быть установлены на радиатор через изолирующие прокладки, а сам радиатор для уменьшения помех должен быть подключен к общему проводу. То же самое относится и к диодам выпрямителя. В выпрямителе использованы диоды в корпусе TO-220 и крепятся к радиатору с двух сторон.
На этом, собственно всё простое и закончилось.
После этого приступаем к намотке.
Методом проб и ошибок пришел к выводу, что лучше всего трансформатор мотается проводом 0,63мм косой в несколько жил.
Для первичной обмотки берем 4 косы по 4 провода. Наматываем ими 4 витка, распределяя их равномерно по всей площади колец, делим пополам (по две косы) и получаем первичную обмотку с отводом от середины. При таком способе обеспечивается симметричность обмоток и равномерность электромагнитного поля.
Зачищаем и лудим концы и припаиваем трансформатор, не забывая про фазировку обмоток!
Дроссели L1-L4 мотаем на ферритовых стержнях, например, от старых приемников, длинной 1,5-2 см, они содержат по 8 витков провода диаметром 1,2мм.
Дроссель L5 имеет такую же конструкцию, но мотается косой из четырех таких же проводов.
Общий провод усилителя соединяйте с массой только через источник сигнала и ни в коем случае не в блоке питания, иначе возникнет кольцо, по которому на вход усилителя пойдут все помехи! Так же, во вторичных цепях не допускается ставить конденсаторы ДО дросселей – от прохождения постоянного тока дроссели уйдут в насыщение и эффект от них будет нулевой. В остальном делайте по своему усмотрению.Перед включением переводим движки подстроечных резисторов в среднее положение. Вход управления питанием подключаем через тумблер к +12В. Запуск производим без нагрузки. Питание подаем через амперметр и токоограничительный резистор 0.1~0.5Ом. При выключенном тумблере потребление должно быть в пределах 10-20мА. После включения тумблера ток должен плавно возрасти, но не должен превышать двух Ампер.
Если всё работает как положено, можно исключить из схемы токоограничительный резистор и нагрузив выход на эквивалент нагрузки (например, резистор 8Ом между выводами +25 и -25), проверяем, чтобы падение напряжения на выходе составляло не более 3-4В.
Преобразователь не выдает полную мощность? Снова перематываем трансформатор.
Важно!!! Не проверяйте преобразователь замыканием выхода – это лучший способ сжечь мосфеты и получить потрясающие свето-шумо-дымовые эффекты.
Если использовать обычные конденсаторы, они могут перегреться и в худшем случае взорваться!
Резисторы параллельно выходу нужны для ограничения выходного напряжения без нагрузки, т.к. из-за индукции дросселей и трансформатора напряжение может подняться до 200-300 Вольт! Проверено на практике! Что однозначно выведет из строя конденсаторы и диоды выпрямителя.
![]()
Коса – просто скрученные вместе провода. Сматывать удобнее всего привязав одни концы к чему-нибудь неподвижному, а противоположные зажав в патрон дрели и закручивать всё это на небольших оборотах. Сильно увлекаться не советую, т.к. может полопаться лак, если он не очень хорошего качества, и к тому же, увеличится общая длинна проводов, что тоже немного скажется на КПД. А дальше берем нужное количество получившихся кос и наматываем их вместе на сердечник.
Фото готовой конструкции тоже прилагаю. Правда качество не очень и само устройство в полуразобранном состоянии.
▼ Файловый сервис недоступен. Зарегистрируйтесь или авторизуйтесь на сайте.
Камрад, рассмотри датагорские рекомендации

Владимир (Spirit)
Старый Оскол
Электронщик-практик, в основном занимаюсь микроконтроллерами. Есть неплохой опыт и в аналоговой технике (все мы начинали с УМЗЧ =)).
Одержим идеей автоматизации жилища а-ля «Умный дом» =)
22.12.08 изменил Spirit. Уточнение, испраление.
Преобразователь на микросхеме SG3525A | Все своими руками
Опубликовал admin | Дата 2 сентября, 2017В статье пойдет речь о контроллере SG3525A – одном из серии управляемых напряжением ШИМ контроллеров с фиксированной частотой преобразования, специально спроектированных для построения любых типов импульсных источников питания и позволяющих до минимума сократить число необходимых внешних компонентов.
Это стало возможным благодаря наличию встроенного опорного источника питания (+5,1 В ±1%) – вывод 16, возможности управления частотой работы внешней RC-цепью – вывод 6 Rт и вывод 5 Ст, длительностью интервала «мертвого» времени – одним внешним резистором между выводами 5 Ст и 7 DISCHARGE, длительностью времени плавного старта – одним внешним конденсатором (вывод 8 SOFT-START), встроенным драйверам (±200 мА) для управления внешними силовыми транзисторами или внешним маломощным трансформатором. Помимо всего вышеуказанного, в ИС предусмотрена возможность синхронизации нескольких источников от одного внешнего тактового сигнала (вывод 3 SYNC) и защиты по току внешних силовых транзисторов (вывод 10 SHUTDOWN).
В общем, хоть эта микросхема и не нова, но ее структура позволяет реализовывать различные схемы преобразователей со многими дополнительными опциями. Такими как: стабилизация выходного напряжения, защита по току мощных ключевых транзисторов, защита от перенапряжения, отключение преобразователя при достижении минимального напряжения питания. Правда, диапазон регулировки ШИМ у нее только 50%.
Эта микросхема входит в модуль управления мощными полевыми транзисторами КМОП структуры в преобразователе напряжения, показанном на фото 1.
Ниже приведен машинный перевод параметров данного модуля. Это скриншот страницы с сайта aliexpress.com.
Для того чтобы разобраться в работе данного модуля, для дальнейшего его использования, пришлось срисовать принципиальную электрическую схему прямо с печатной платы. Обращаю ваше внимание на то, что нумерация электронных компонентов на схеме и нумерация их на оригинальной плате не совпадают.
Назначения элементов и работа схемы
Начнем с конденсатора С1, резисторов R5 и R6 – это элементы, от величин которых зависит рабочая частота контроллера, которую можно регулировать естественно с помощь триммера R5. C3 – от величины этого конденсатора зависит время плавного запуска схемы. От величины резистора R4 зависит длительность интервала «мертвого» времени. Выводы 1 и 2 микросхемы DA1, это входы усилителя ошибки. Так как данный модуль управления предназначен для работы в составе довольно таки мощного преобразователя, по всей вероятности на данном усилителе собрана схема мягкого запуска. Т.е. при включении схемы, в первый момент времени длительность выходных импульсов управления мощными ключами минимальная. По мере заряда конденсатора С2 их длительность увеличивается до нужной величины. Конденсаторы С5 и С6, по всей видимости фильтрующие. На биполярных транзисторах VT2… VT5 собраны дополнительные ключи для управления затворами мощных КМОП транзисторов.
На микросхеме DA4 собрана схема защиты мощных транзисторов от превышения допустимого тока. Схема питается от отдельного микросхемного стабилизатора напряжения DA3. Обратите внимание, что общий провод схемы защиты соединен с «землей» через контакт 8 разъема и датчик тока – шунт. С контакта 8 разъема едет провод на истоки мощных транзисторов. Таким образом, сигнал с шунта через резистор R23 подается на инвертирующий вход операционного усилителя DA4.2. А нижний конец шунта через «земляной» провод через резистор R22 подается на не инвертирующий вход данного ОУ. Коэффициент усиления напряжения шунта регулируют при помощи резистора обратной связи R21 и в общем случае он равен отношению R21/R23. С помощью этого резистора регулируют и уровень тока отсечки схемы защиты. На DA4.1 собран компаратор напряжений. Опорное напряжение с резистивного делителя R18,R19 подается на инвертирующий вход ОУ, вывод 6 DA4.1. На не инвертирующий вход подается усиленное напряжение с датчика тока – шунта. Диод VD2 в схеме компаратора устраняет эффект дребезга выходного напряжения, когда синфазные сигналы на его входе находятся в зоне равенства. В нормальном режиме работы преобразователя усиленное напряжение сигнала с шунта должно быть всегда меньше опорного напряжения на выводе 6 мс DA4.1. Увеличение тока через КМОП транзисторы повлечет за собой увеличение напряжения на выводе 5 мс DA4.1 и как только оно превысит опорное напряжение, компаратор включится и на его выходе появится напряжение примерно равное напряжению его питания, т.е. +5В. Это напряжение через разделительный диод VD1 поступит на вход SHUTDOWN (выключение) — вывод 10 мс DA1.
В схеме есть еще одна защита, схема которой реализована на оптотранзисторе U1, который подключается через разъем и маломощном тиристоре VS1. Какой будет эта защита решать вам. Допустим, преобразователь перешел в аварийный режим, отработала определенная схема защиты. Открылся транзистор оптрона и через его переход коллектор-эмиттер, на управляющий электрод тиристора VS1 поступило открывающее напряжение. Тиристор открылся и уже чрез его и резистор R13 со стабилизатора DA2 вывод 3 подается напряжение на вход «выключение» — вывод 10 мс DA1. При этом на выводах 11 и 14 мс DA1 возникает низкий уровень напряжения. Транзисторные ключи выключаются. Похоже все понятно.
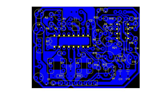
Рисунок печатной платы я делал в программе Lay6.
Я этот модуль приобрел, наверное, год назад, да так руки до него и не достали. И я, думаю, вам быстрее пригодится эта информация. Если найдете ошибки, то комментируйте. Всякое бывает. Успехов. К.В.Ю.
Скачать статью, схему, рисунок печатной платы.
Скачать “Modul_upravleniy_SG3525” Modul_upravleniy_SG3525.rar – Загружено 3120 раз – 331 KB
Обсудить эту статью на — форуме «Радиоэлектроника, вопросы и ответы».
Просмотров:5 299
cxema.org — Преобразователь напряжения на SG3525
Преобразователь напряжения на SG3525
На днях возникла необходимость собрать преобразователь напряжения с выходным стабильным напряжением 0,7В и током 70А. Не долго думая, в качестве шим контроллера выбрал микросхему SG3525. Она имеет меньше деталей в обвязке, и имеет выходные драйверы для управления полевыми транзисторами.
![]()
Транзисторы не планировалось устанавливать на радиаторы, поэтому применено по три транзистора в плече.
Трансформатор был взят от блока питания компьютера, все обмотки удалены. Расчёт новых обмоток был произведён в специализированной программе
![]()
Согласно расчётам был намотан трансформатор. Первичная обмотка намотана жгутом из 26 проводов диаметром 0,46мм. Вторичная обмотка — это шина размером 1х10мм.
![]()
![]()
![]()
![]()
![]()
![]()
![]()
![]()
Печатная плата не разрабатывалась. Все детали смонтированы на монтажной плате. Выводы ШИМ контроллера очень грамотно расположены и монтаж преобразователя на плате не вызывает затруднений.
![]()
![]()
Сначала я собрал преобразователь с одной парой транзисторов. При испытаниях они сильно нагревались, поэтому я добавил ещё две пары.
![]()
![]()
Диодный мост спаян из сдвоенный диодов, выпаянных из блока питания компьютера. В моте по два диода в плече. Диодный мост размещён на небольшом теплоотводе.
Мощный повышающий преобразователь напряжения 12/220 вольт на зарубежной микросхеме SG3525. Мощность в нагрузке может достигать до 200 Вт. С генератора, собранного на микросхеме сигналы поступают через ограничительные резисторы напрямую на затворы силовых транзисторов, в нашем случае применены широко известные импортные полевые транзисторы IRFZ44. Усиленный напряжение поступает на повышающий трансформатор, который можно и самому намотать, и желательно на ферритовом сердечнике, так как частота преобразования 50 кГц. Диаметр провод для первичной обмотки подбираем с 20-процентным запасом тока, например диаметром 1,5 мм, а лучше в 3-4 провода, но меньшего диаметра. Выходную обмотку достаточно намотать медным проводом сечением 0,3 мм.
|
Импульсный блок питания для усилителя на SG3525+ТГР.
Добавлена версия ИИП от февраля 2020 года без стабилизации напряжения:
Рисунок платы:
Скачать архив платы: DA-Power-300w-02.2020.zip (6256 Загрузок)
Описание прошлых версий.
Предлагаю вашему вниманию достаточно простой и надежный импульсный блок питания для усилителей. (ИИП)
Схема ИИП. Блок питания в сборе.Печатная плата:
Характеристики:
— напряжение питания 220в;
— мощность 300вт;
— защита от короткого замыкания, защита от постоянного напряжения на выходе усилителя;
— частота преобразования 48-50кГц;
— напряжение питания +-50в ( может быть любым).
ИИП основан на продвинутом ШИМ контроллере SG3525, который имеет мощный выход и без проблем тягает тяжелые затворы полевиков без применения дополнительных драйверов.
Плата ИИП со стабилизацией выходного напряжения:
Схема:
Рисунок печатной платы:
Скачать файл платы ИИП со стабилизацией: DA-Power-300w-25-03-2019-1.zip (Одна Загрузка)
Фото собранного ИИП.
3-й вариант платы — это стабилизированный однополярный блок питания 14,4в, можно использовать как зарядник для автомобильного аккумулятора.
Схема:
Рисунок печатной платы:
Скачать файл печатной платы в lay: DA_Power_300w_220-14v.zip (272 Загрузки)
Фото готовой платы:
Блок питания самой последней версии:
Характеристики:
— питание 210-230в;
— мощность долговременная 330вт, кратковременная 550вт.
— выходное напряжение +36в/-36в ( может быть любым)
— дополнительные сервисные напряжения +15/-15в 100мА, +12в 100мА.
— защита от короткого замыкания в нагрузке;
— светодиодная сигнализация работы ИИП.
Общая информация по сборке блоков питания:
ТГР.
( Трансфоматор гальванической развязки) один из отпугивающих элементов схемы. Он необходим для того, чтобы обычный не полумостовой драйвер мог управлять полевыми транзисторами,так как между затворами большое напряжение. Сложного в нем ничего нет, он состоит из маленького колечка с тремя одинаковыми обмотками из тонкого провода. Фазировка первичной обмотки не играет роли, а вот вторичные обмотки должны подсоединяться зеркально, для того чтобы происходило по очередное открывание полевых транзисторы, в противном случае откроются одновременно, что приведёт к короткому замыканию и выходу их из строя.
Намотан на колечке 16*10*4,5мм PC 40 сразу 3 проводами, перчика 45 витков, вторички по 37 витков.
ТГР.Первичка одним цветом вторички другим, необходимо перед монтажем прозвонить выводы и вставить согласно расположению, т.е. я плату развел так, что выводы симметрично вставляются, каждый со своей стороны.
ТГР на плате.Форма импульсов на ТГР примерно такая:
Если мы недостаточно намотаем витков, то генерация может срываться, это сопровождается шипением силового трансформатора при работе. Вот такой некрасиво работает ТГР с 22 витками на том же колечке, видимо, насыщение играет роль. Лучше перемотать, чем недомотать)) Также ТГР спасает шимку при пробое ключей.
Срыв генерации.Питание SG3525.
Одной из проблем в построении ИИП- это сложность обеспечить драйверы необходимым питанием 12 в от сети 220в. Способов существует множество, для слабых драйверов ставят мощный резистор, либо резистор послабее, выпрямляя лишь полуволну сетевого напряжения с помощью однополупериодного выпрямителя. Некоторые вообще ставят отдельный трансформатор 50Гц, либо же обратноходовый преобразователь, все это очень усложняет схему. Я пошёл очень простым путём, не стал гальванических отделять силовую и управляющую цепь, так как используется ТГР, а применил простейший конденсаторный блок питания. Он способен обеспечить питанием 12 в и током до 60мА, что достаточно для драйвера SG2525. Для уменьшения пульсаций 50Гц поставил конденсатор 1000мкф 25в. Для более тяжёлых ключей, нужно увеличивать ток блока питания увеличив ёмкость конденсатора 1мкф. Таким образом сильно выигрываем в КПД, греется лишь стабилитрон 13в, на нем выделяется 13в*0.06А= 0.78Вт, берём с запасом 1-ваттный.
Защиты.
Для токовой защиты использовал токовый шунт, состоящий из резистора 0,22ом, при КЗ напряжение на нем становиться достаточно , чтобы засветился светодиод оптопары, ну а открывшийся транзистор включает защелку. На 10-й ноге SG3525 появляется положительный потенциал, модуляция прекращается мгновенно. Дальнейшая работа возможна при обесточивании ИИП на 10 секунд.
Защита от постоянки срабатывает при появлении +0.5в и -2.5в на выходе любого из каналов и практически мгновенно отключает генерацию импульсника. Нужно лишь подключить тонким проводом выходы каналов усилителя к ИИП.
Силовой трансформатор.
Пример упрощенного расчета для усилителя 2*100Вт ( +-35в):
Самое сложное в построении усилителя — это изготовление импульсного трансформатора питания , но если следовать простым шагам, то получится намотать его с первого раза. Для начала надо понять, как вообще работает ИИП. Сетевое напряжение 220в выпрямляется до амплитудного значения синусоиды (220*1,41=310в). ИИП построен по полумостовой схеме, соответственно к трансформатору будет прикладывается половина напряжения питания (310/2=155в). В программе старичка ExeellentIT считаем минимальное количество витков первичной обмотки, для кольца 31*19*13 нужно намотать ровно 50 витков. Толщину провода считаем вручную, для меня так проще, допустим, в наличии имеется провод толшиной 0.7мм по лаку, если убрать лак и замерить еще раз, то получися 0.6мм по меди. Площадь будет соответственно 0.6*0.6*3.14/4=0.3мм². Для импульсного трансформатора допустимый ток через медный повод может быть 5-10А/мм², в зависимости от типа трансформатора и условий охлаждения. Я обычно беру значение 8А/мм², мой провод площадью 0.3мм² может пропустить через себя (0.3*8=2.4А), тогда мощность первичной обмотки будет (2.4А*155=372вт). Теперь самое интересное, рассчитываем вторичные обмотки, но сначала надо определиться с выходным напряжением. Оно будет зависеть от того, сколько мощности мы хотим получить от усилителя.
Пример: нам нужно запитать 2 канала усилителя мощностью по 100ватт, а чтобы получить эту соточку нужно приложить напряжение 20в к нагрузке 4 Ом на выходе. Но 20в — это среднеквадратичное значение напряжения (RMS), амплитудное будет в 1.41 раза больше, 20*1.41=28.2в. Иными словами, для того чтобы получить 100ватт на нагрузку 4 ома, необходимо усилитель питать напряжением +-28в, но это справедливо лишь для стабилизированого источника (не в нашем случае), а также мы же хотим получить 100 чистых ватт, смело добавляем пару вольт, чтобы усилитель давам мало искажений при 100вт, ещё надо учитывать что нестабилизированное напряжение ИИП падает под нагрузкой примерно на 10%. В итоге, чтобы получить 100 чистых ватт нужно (28в+2в)*1.1=33в.
Считаем количество витков вторичной обмотки. Для начала определяем количество вольт на 1 виток:155в/50= 3.1вольт/виток. Для +-33в надо 33/3.1=10,64 витка , берём с запасом 11 витков, напряжение ХХ при этом будет 11*3.1= +-34.1в.
Сам феррит имеет свойство проводить элекричество, сопротивление кольца из материала PC40 обычно бывает в районе 10кОм, поэтому необходимо обмотать кольцо термостойкой лентой, в моём случае это будет доступный всем лейкопластырь, он очень эластичен и хорошо клеится.
Первичка 50 витков для колечка 31*19*13 PC40.
Первичная обмотка.А вот так выглядят 4 вторички для питания +-50в ( разом 16 витков).
Вторичные обмотки.Для удобства фазировки я маркирую концы вторички так: ровно, срез под углом, загиб, и большой загиб ( чтобы потом не вызванивать)
Маркировка.Сфазировать очень просто, на плате я указал выводы ( В- обмотки сверху, Н — снизу, ну или начало или конец, как угодно). Фазировать первичку не нужно!
ФазировкаСиловой трансформатор имеет 4 одинаковые обмотки для того, чтобы использовать всего лишь 2 диода Шоттки с общим катодом. Большие радиаторы им не нужны, так как они имеют малое падение напряжение, которое ещё и уменьшается с нагревом.
Небольшие радиаторы диодов Шоттки.Прочее:
Дроссели питания мотаются на таких же кольцах, что и ТГР. Но для правильной работы во избежание насыщения необходимо сделать немагнитный зазор, который легко пропилить обычной болгаркой. Нужно намотать примерно 25 витков:
Дроссели после диодов сглаживают пульсации и ограничивают ток через полевые транзисторы в момент пуска преобразователя. Сама микросхема в момент старта на затворы пускает тонкие иголки ( режим мягкого старта), которые расширяются со временем, тем самым осуществляется плавный пуск ИИП. Например IR2153 сразу полностью открывает полевики, в момент пуска они часто горят, тем более если во вторичке высокое питание и большие емкости электролитов ( считай, кратковременное КЗ при пуске). SG3525 в щадящем режиме приоткрывает полевые транзисторы, с ней даже работает китайский левак. Ёмкость конденсатора после сетевого выпрямителя берем из расчёта 1мкф на 1вт мощности, в моём случае это 330мкф 400в, т.е с запасом.
Очень важно! Первый запуск ИИП ( чтобы в космос не улетел)!!!!!
Вот хороший способ безопасно проверить работоспособность преобразователя после сборки:
Ставим перемычку на конденсатор 1мкф, который питает SG3525, вместо 220в продаём питание 12в, если все собрано верно, то на ТГР будет происходить геренация, а на выходе блока питания появится постоянное напряжение около 1-2вольта ( зависит от количества витков вторички). Главное потом убрать перемычку перед включением в сеть, сначала через резистор 100-200ом, затем напрямую. Делаеться это во избежание поломки ИИП в результате какой-либо ошибки.
Вот этот конденсатор 10мкф в цепи защиты нужен для того, чтобы не было ложных срабатываний токовой защиты в момент пуска с большими емкостями питания ( справедливо для 8000 мкф и +-35в в плече). Не стоит злоупотреблять емкостями во вторичке, от этого плохо полевикам в момент пуска, а бесконечно замедлять защиту нельзя увеличивая емкость конденсатора С8 10мкф, иначе при КЗ может не успеть сработать.
Снабберы я не ставлю, без них меандр на силовом трансформаторе хороший:
Заземление.
Внизу платы есть отверстие под болт, так вот это точка соединения блока питания с корпусом, чтобы избавится от наводок шума и прочее. Данный блок питания успешно применяю в своих усилителях, шума и наводок нет!! Высоковольтные конденсаторы 2,2нф 2кВ создают виртуальную землю, они применяются во всех импульсных промышленных устройствах. Больше на корпус никакие дополнительные земли и нули кидать не нужно.
Фото процесса и готового ИИП.
Изготовление плат. Травление в растворе перекиси и лимонной кислоты с солью.Подготовка. ЛУТ — лазерный принтер + утюг.
Драйвер очень умный, при желании можно прикрутить стабилизацию выходного напряжения.
Ka3525a как проверить рабочий или нет
Содержание
- 1 SG3525 PDF
- 2 Купить модуль управления
- 3 Назначения элементов и работа схемы
- 4 uc3843 — описание, принцип работы, схема включения
- 5 uc3842 — описание, принцип работы, схема включения
- 6 ka3525a — описание, принцип работы, схема включения
- 7 uc3845 — описание, принцип работы, схема включения
- 8 sg3525 — описание, принцип работы, схема включения
- 9 uc3844 — описание, принцип работы, схема включения
- 10 uc3846 — описание, принцип работы, схема включения
- 11 uc3843 — описание, принцип работы, схема включения
- 12 uc3842 — описание, принцип работы, схема включения
- 13 ka3525a — описание, принцип работы, схема включения
- 14 uc3845 — описание, принцип работы, схема включения
- 15 sg3525 — описание, принцип работы, схема включения
- 16 uc3844 — описание, принцип работы, схема включения
- 17 uc3846 — описание, принцип работы, схема включения
В статье пойдет речь о контроллере SG3525A – одном из серии управляемых напряжением ШИМ контроллеров с фиксированной частотой преобразования, специально спроектированных для построения любых типов импульсных источников питания и позволяющих до минимума сократить число необходимых внешних компонентов.
Это стало возможным благодаря наличию встроенного опорного источника питания (+5,1 В ±1%) – вывод 16, возможности управления частотой работы внешней RC-цепью – вывод 6 Rт и вывод 5 Ст, длительностью интервала «мертвого» времени – одним внешним резистором между выводами 5 Ст и 7 DISCHARGE, длительностью времени плавного старта – одним внешним конденсатором (вывод 8 SOFT-START), встроенным драйверам (±200 мА) для управления внешними силовыми транзисторами или внешним маломощным трансформатором. Помимо всего вышеуказанного, в ИС предусмотрена возможность синхронизации нескольких источников от одного внешнего тактового сигнала (вывод 3 SYNC) и защиты по току внешних силовых транзисторов (вывод 10 SHUTDOWN).

SG3525 PDF
В общем, хоть эта микросхема и не нова, но ее структура позволяет реализовывать различные схемы преобразователей со многими дополнительными опциями. Такими как: стабилизация выходного напряжения, защита по току мощных ключевых транзисторов, защита от перенапряжения, отключение преобразователя при достижении минимального напряжения питания. Правда, диапазон регулировки ШИМ у нее только 50%.
Эта микросхема входит в модуль управления мощными полевыми транзисторами КМОП структуры в преобразователе напряжения, показанном на фото 1.
Ниже приведен машинный перевод параметров данного модуля. Это скриншот страницы с сайта aliexpress.com.
Купить модуль управления
Для того чтобы разобраться в работе данного модуля, для дальнейшего его использования, пришлось срисовать принципиальную электрическую схему прямо с печатной платы. Обращаю ваше внимание на то, что нумерация электронных компонентов на схеме и нумерация их на оригинальной плате не совпадают.

Назначения элементов и работа схемы
Начнем с конденсатора С1, резисторов R5 и R6 – это элементы, от величин которых зависит рабочая частота контроллера, которую можно регулировать естественно с помощь триммера R5. C3 – от величины этого конденсатора зависит время плавного запуска схемы. От величины резистора R4 зависит длительность интервала «мертвого» времени. Выводы 1 и 2 микросхемы DA1, это входы усилителя ошибки. Так как данный модуль управления предназначен для работы в составе довольно таки мощного преобразователя, по всей вероятности на данном усилителе собрана схема мягкого запуска. Т.е. при включении схемы, в первый момент времени длительность выходных импульсов управления мощными ключами минимальная. По мере заряда конденсатора С2 их длительность увеличивается до нужной величины. Конденсаторы С5 и С6, по всей видимости фильтрующие. На биполярных транзисторах VT2… VT5 собраны дополнительные ключи для управления затворами мощных КМОП транзисторов.
На микросхеме DA4 собрана схема защиты мощных транзисторов от превышения допустимого тока. Схема питается от отдельного микросхемного стабилизатора напряжения DA3. Обратите внимание, что общий провод схемы защиты соединен с «землей» через контакт 8 разъема и датчик тока – шунт. С контакта 8 разъема едет провод на истоки мощных транзисторов. Таким образом, сигнал с шунта через резистор R23 подается на инвертирующий вход операционного усилителя DA4.2. А нижний конец шунта через «земляной» провод через резистор R22 подается на не инвертирующий вход данного ОУ. Коэффициент усиления напряжения шунта регулируют при помощи резистора обратной связи R21 и в общем случае он равен отношению R21/R23. С помощью этого резистора регулируют и уровень тока отсечки схемы защиты. На DA4.1 собран компаратор напряжений. Опорное напряжение с резистивного делителя R18,R19 подается на инвертирующий вход ОУ, вывод 6 DA4.1. На не инвертирующий вход подается усиленное напряжение с датчика тока – шунта. Диод VD2 в схеме компаратора устраняет эффект дребезга выходного напряжения, когда синфазные сигналы на его входе находятся в зоне равенства. В нормальном режиме работы преобразователя усиленное напряжение сигнала с шунта должно быть всегда меньше опорного напряжения на выводе 6 мс DA4.1. Увеличение тока через КМОП транзисторы повлечет за собой увеличение напряжения на выводе 5 мс DA4.1 и как только оно превысит опорное напряжение, компаратор включится и на его выходе появится напряжение примерно равное напряжению его питания, т.е. +5В. Это напряжение через разделительный диод VD1 поступит на вход SHUTDOWN (выключение) — вывод 10 мс DA1.
В схеме есть еще одна защита, схема которой реализована на оптотранзисторе U1, который подключается через разъем и маломощном тиристоре VS1. Какой будет эта защита решать вам. Допустим, преобразователь перешел в аварийный режим, отработала определенная схема защиты. Открылся транзистор оптрона и через его переход коллектор-эмиттер, на управляющий электрод тиристора VS1 поступило открывающее напряжение. Тиристор открылся и уже чрез его и резистор R13 со стабилизатора DA2 вывод 3 подается напряжение на вход «выключение» — вывод 10 мс DA1. При этом на выводах 11 и 14 мс DA1 возникает низкий уровень напряжения. Транзисторные ключи выключаются. Похоже все понятно.
Рисунок печатной платы я делал в программе Lay6.

Я этот модуль приобрел, наверное, год назад, да так руки до него и не достали. И я, думаю, вам быстрее пригодится эта информация. Если найдете ошибки, то комментируйте. Всякое бывает. Успехов. К.В.Ю.
В настоящее время существует огромное количество различных микросхем, или микрочипов, которые используются в самых различных блоках питания аппаратуры. Если говорить обобщенно, интегральная микросхема представляет собой пластмассовый прямоугольник с гибкими выходами, внутри которого находится вся «умная начинка».
uc3843 — описание, принцип работы, схема включения
Микросхема uc3843 — интегральная схема (ИС), которая предназначена для построения стабилизированных импульсных источников питания с широтно-импульсной модуляцией. В промышленном производстве выпускается в корпусах типа SOIC-8(14), DIP-8.
Основным принципом работы можно назвать применение вместе с uc3843 МОП транзистора. Это объясняется тем фактом, что мощность выходного каскада uc3843 незначительная. Поскольку амплитуда выходного сигнала может достигать напряжения питания МС, в качестве ключа используют МОП-транзистор.
Схема включения uc3843 приведена на рисунке.

Рисунок 1. Схема включения uc3843
uc3842 — описание, принцип работы, схема включения
uc3842 является широтно-импульсным контроллером, который применяется в основном, в преобразователях постоянного напряжения. Очень часто uc3842 используют в блоках питания различной аппаратуры. Подобный элемент можно встретить в «начинке» современных телевизоров и компьютерных мониторов.
Микросхема uc3842 имеет восемь выводов, каждый из которых выполняет свое предназначение:
- на первый подается напряжение;
- второй нужен для создания обратной связи;
- в случае подачи на третий вывод напряжения более 1В, на выходе МС не будет никаких импульсов;
- четвертый — место подключение переменного резистора;
- пятый — общий;
- шестой служит для снятия ШИМ-импульсов;
- седьмой необходим для подключения питания от 16 до 34В, в нем срабатывает защита от перенапряжения;
- восьмой подключается специальное устройство, которое стабилизирует частоту импульсов.
Типовая схема включения микрочипа uc3842 представлена на рисунке 2.

Рисунок 2. Типовая схема включения uc3842
ka3525a — описание, принцип работы, схема включения
ka3525a — это импульсные стабилизаторы напряжения от производителя Fairchild. Он позволяет обеспечить внутренний мягкий старт, контроль времени. Схема включения отображена на рисунке 3.

Рисунок 3. Схема подключения микрочипа ka3525a
uc3845 — описание, принцип работы, схема включения
uc3845 — это универсальный микрочип для однотактных преобразователей напряжения. Используется в прямо- и обратноходовых преобразователях. Работает в режиме реле и полноценного ШИМ стабилизатора напряжения с ограничениями по току. Во время перегрузки микрочип переходит в режим стабилизации тока. Чтобы обеспечить стабилизацию напряжения, необходимы дополнительные резисторы и транзистор.
Принцип работы ШИМ uc3845 основан на контроле среднего значения выходного напряжения и максимального значения тока. Если уменьшается нагрузка, выходное напряжение увеличивается. Амплитуда на токоизмерительном резисторе уменьшается, длительность импульса уменьшается до восстановления баланса между напряжением и током.
Схема включения микросхемы (8 выводов) uc3845 отображена на рисунке 4.

Рисунок 4. Схема включения микрочипа uc3845
sg3525 — описание, принцип работы, схема включения
Микросхема sg3525 — широтно-импульсный модулятор в интегральном исполнении. Обеспечивает повышение производительности и уменьшение числа внешних деталей при проектировании и производстве всех видов импульсных источников питания. Имеет встроенный источник опорного напряжения +5,1В. Вход генератора обеспечивает синхронизированную работу различны устройств. sg3525 имеет встроенный плавный пуск схемы, что обеспечивается благодаря наличию внешнего конденсатора. Входные каскады микросхемы обеспечивают ток на выходе до 400 мА .
Схема подключения видна на рисунке 5.

Рисунок 5. Схема подключения ШИМ sg3525
uc3844 — описание, принцип работы, схема включения
Микросхема uc3844 широко распространена в импульсных блоках питания компьютерной и различной бытовой техники. uc3844 используется для управления полевым ключевым транзистором в схемах ИБП.
Микрочипы uc3844 разработаны специально для DC-DC преобразователей, поскольку преобразовывают постоянное напряжение одной величины в постоянное напряжение другой величины.
Если напряжение питания в норме, на выводе 8 появляется напряжение +5В, которое приводит в запуск генератор OSC.
Производством чипов uc3844 занимаются фирмы UNITRODE, ST и TEXAS INSTRUMENTS.
Схема включения отображена на рисунке 6.

Рисунок 6. Схема включения микрочипа uc3844
uc3846 — описание, принцип работы, схема включения
ШИМ контроллер uc3846 имеет 16 выводов. Основные принципы работы можно обозначить тезисами:
- если на 16 выводе напряжение ниже 0,35В, выходные импульсы на выводах 11 и 14 будут заблокированы полностью;
- если на выводе 1 напряжение низкое (ниже 0,35В), результат будет таким же;
- на 2 выводе напряжение должно составлять 5,1В;
- 13 и 15 выводам соответствует напряжение питания 8-40В;
- вывод 10 построен для внешней синхронизации в схеме;
- 9 и 6 выводы нужны для подключения резистора и конденсатора, которые будут задавать частоту работу ШИМ;
- выводы 3,4, а также 5,6 служат для сигналов ошибок общей схемы источника питания или преобразователя;
- вывод 12 — общий провод;
- вывод 7 — выход усилителя ошибки;
- вывод 1 — ограничение предельного тока.
Основная схема включения микрочипа uc3846 представлена на рисунке 7.

Рисунок 7. Схема включения микрочипа uc3846
В настоящее время существует огромное количество различных микросхем, или микрочипов, которые используются в самых различных блоках питания аппаратуры. Если говорить обобщенно, интегральная микросхема представляет собой пластмассовый прямоугольник с гибкими выходами, внутри которого находится вся «умная начинка».
uc3843 — описание, принцип работы, схема включения
Микросхема uc3843 — интегральная схема (ИС), которая предназначена для построения стабилизированных импульсных источников питания с широтно-импульсной модуляцией. В промышленном производстве выпускается в корпусах типа SOIC-8(14), DIP-8.
Основным принципом работы можно назвать применение вместе с uc3843 МОП транзистора. Это объясняется тем фактом, что мощность выходного каскада uc3843 незначительная. Поскольку амплитуда выходного сигнала может достигать напряжения питания МС, в качестве ключа используют МОП-транзистор.
Схема включения uc3843 приведена на рисунке.

Рисунок 1. Схема включения uc3843
uc3842 — описание, принцип работы, схема включения
uc3842 является широтно-импульсным контроллером, который применяется в основном, в преобразователях постоянного напряжения. Очень часто uc3842 используют в блоках питания различной аппаратуры. Подобный элемент можно встретить в «начинке» современных телевизоров и компьютерных мониторов.
Микросхема uc3842 имеет восемь выводов, каждый из которых выполняет свое предназначение:
- на первый подается напряжение;
- второй нужен для создания обратной связи;
- в случае подачи на третий вывод напряжения более 1В, на выходе МС не будет никаких импульсов;
- четвертый — место подключение переменного резистора;
- пятый — общий;
- шестой служит для снятия ШИМ-импульсов;
- седьмой необходим для подключения питания от 16 до 34В, в нем срабатывает защита от перенапряжения;
- восьмой подключается специальное устройство, которое стабилизирует частоту импульсов.
Типовая схема включения микрочипа uc3842 представлена на рисунке 2.

Рисунок 2. Типовая схема включения uc3842
ka3525a — описание, принцип работы, схема включения
ka3525a — это импульсные стабилизаторы напряжения от производителя Fairchild. Он позволяет обеспечить внутренний мягкий старт, контроль времени. Схема включения отображена на рисунке 3.

Рисунок 3. Схема подключения микрочипа ka3525a
uc3845 — описание, принцип работы, схема включения
uc3845 — это универсальный микрочип для однотактных преобразователей напряжения. Используется в прямо- и обратноходовых преобразователях. Работает в режиме реле и полноценного ШИМ стабилизатора напряжения с ограничениями по току. Во время перегрузки микрочип переходит в режим стабилизации тока. Чтобы обеспечить стабилизацию напряжения, необходимы дополнительные резисторы и транзистор.
Принцип работы ШИМ uc3845 основан на контроле среднего значения выходного напряжения и максимального значения тока. Если уменьшается нагрузка, выходное напряжение увеличивается. Амплитуда на токоизмерительном резисторе уменьшается, длительность импульса уменьшается до восстановления баланса между напряжением и током.
Схема включения микросхемы (8 выводов) uc3845 отображена на рисунке 4.

Рисунок 4. Схема включения микрочипа uc3845
sg3525 — описание, принцип работы, схема включения
Микросхема sg3525 — широтно-импульсный модулятор в интегральном исполнении. Обеспечивает повышение производительности и уменьшение числа внешних деталей при проектировании и производстве всех видов импульсных источников питания. Имеет встроенный источник опорного напряжения +5,1В. Вход генератора обеспечивает синхронизированную работу различны устройств. sg3525 имеет встроенный плавный пуск схемы, что обеспечивается благодаря наличию внешнего конденсатора. Входные каскады микросхемы обеспечивают ток на выходе до 400 мА .
Схема подключения видна на рисунке 5.

Рисунок 5. Схема подключения ШИМ sg3525
uc3844 — описание, принцип работы, схема включения
Микросхема uc3844 широко распространена в импульсных блоках питания компьютерной и различной бытовой техники. uc3844 используется для управления полевым ключевым транзистором в схемах ИБП.
Микрочипы uc3844 разработаны специально для DC-DC преобразователей, поскольку преобразовывают постоянное напряжение одной величины в постоянное напряжение другой величины.
Если напряжение питания в норме, на выводе 8 появляется напряжение +5В, которое приводит в запуск генератор OSC.
Производством чипов uc3844 занимаются фирмы UNITRODE, ST и TEXAS INSTRUMENTS.
Схема включения отображена на рисунке 6.

Рисунок 6. Схема включения микрочипа uc3844
uc3846 — описание, принцип работы, схема включения
ШИМ контроллер uc3846 имеет 16 выводов. Основные принципы работы можно обозначить тезисами:
- если на 16 выводе напряжение ниже 0,35В, выходные импульсы на выводах 11 и 14 будут заблокированы полностью;
- если на выводе 1 напряжение низкое (ниже 0,35В), результат будет таким же;
- на 2 выводе напряжение должно составлять 5,1В;
- 13 и 15 выводам соответствует напряжение питания 8-40В;
- вывод 10 построен для внешней синхронизации в схеме;
- 9 и 6 выводы нужны для подключения резистора и конденсатора, которые будут задавать частоту работу ШИМ;
- выводы 3,4, а также 5,6 служат для сигналов ошибок общей схемы источника питания или преобразователя;
- вывод 12 — общий провод;
- вывод 7 — выход усилителя ошибки;
- вывод 1 — ограничение предельного тока.
Основная схема включения микрочипа uc3846 представлена на рисунке 7.

Рисунок 7. Схема включения микрочипа uc3846
Рекомендуем к прочтению
Самодельный блок питания на SG3525 для УНЧ
Импульсный блок питания для усилителя
Хочу представить схему импульсного блока питания на микросхеме SG3525 для усилителя низкой частоты. Схема собрана по мотивам разработки Сергеj с радиокота.
Схема блока питания
Открыть схему в большом разрешении.
Сборка и настройка схемы
Собираем схему импульсного блока питания в следующей последовательности, впаиваем конденсаторы, диодный мост, и все остальное, что показано на фото.
Намотка силового трансформатора
Затем рассчитываем и наматываем силовой трансформатор.
Наматываем половину первичной обмотки, изолируем и наматываем экранирующую обмотку и опять изолируем.
Затем наматываем вторичную обмотку, изолируем, затем экранирующий слой и опять слой изоляции.
Наматываем вторую половину первичной обмотки, изолируем.
Припаиваем провода к выводам катушки, вставляем ферритовый сердечник и крепим его с помощью клея и липкой ленты.
Намотка ТГР
Далее нам нужно допаять компоненты на плату до такого состояния.
Параллельно или заранее нужно спаять плату вспомогательного источника, который питает схему управления. После этого впаять ее в плату блока и питания и проверить выходное напряжение, на которое он рассчитывался.
Также нужно собрать плату управления без тгр. Впаять ее с обратной стороны блока питания и замерить ток ее потребления в указанной точке. У меня ток потребления платой управления без тгр составил 12 ма.
Берем кольцо для тгр, мотаем на него несколько витков, например 25, впаиваем его в плату управления и замеряем ток потребления платы управления вместе с кольцом тгр.
Суть методики заключается в том, что при правильном количестве витков на тгр, ток потребления платы управления должен прибавится на 15…20 мА. Соответственно если он больше или меньше, то наматываем или отматываем витки и добиваемся нужного тока.
С намотанными на кольцо 25 витками, ток потребления платы стал 28 мА, ток потребления повысился на 16 ма, что соответствует диапазону из методики.
Берем провод диаметром 0,2..0,3 мм, скручиваем вместе и мотаем одновременно на тгр 25 витков (это в моем случае). Затем тгр нужно впаять в плату управления и еще раз проверить ток потребления (на всякий случай)
Перепаиваем плату управления на свое место, а там, где замеряли ток, это место запаиваем припоем.
Данная методика расчета тгр, была предложена Seriyvolk с радиокота.
Данная статья опубликована на сайте whoby.ru. Постоянная ссылка на эту статью находится по этому адресу http://whoby.ru/page/blok-pitanija-na-sg3525
Читайте статьи на сайте первоисточнике, не поддерживайте воров.
Окончательная сборка
Далее собираем плату импульсного блока питания, допаяв необходимые компоненты. Ниже несколько фоток печатных плат блока питания для усилителя в сборе.
Настройка ограничения тока
На плате управления выставляем переменный резистор в крайнее левое положение (крутим против часовой стрелки до упора). Это положение будет соответствовать минимальному току, при котором сработает защита и блок питания уйдет в защиту. Если вам нужно будет прибавить ток, то нужно повернуть резистор по часовой стрелке и добиться требуемого тока, при котором будет срабатывать защита.
Не крутите это резистор бездумно, нужно повернуть чуть чуть и проверить ток срабатывания защиты!!!
Видео, демонстрирующее работу узла защиты от короткого замыкания блока питания на SG3525
Заключение
В данной статье не рассматривался расчет выходного напряжение и тока. Данная задача возлагается на вас, как рассчитаете, такие ток и напряжение и будет выдавать данная схема импульсного блока питания.
Скачать схему и плату импульсного блока питания на SG3525 можно по этой ссылке867Всем чистого звучания.
Статью написал: Admin Whoby.Ru
Еще записи по теме
Схема полного мостового инвертора SG3525
В этом посте мы попытаемся исследовать, как спроектировать схему полного мостового инвертора SG3525, применив в проекте внешнюю схему начальной загрузки. Идея была предложена г-ном Абдулом и многими другими заядлыми читателями этого сайта.
Почему схема полномостового инвертора не проста
Всякий раз, когда мы думаем о полной мостовой или H-мостовой схеме инвертора, мы можем идентифицировать схемы со специализированными микросхемами драйверов, что заставляет нас задаться вопросом, действительно ли это возможно спроектировать полный мостовой инвертор с использованием обычных компонентов?
Хотя это может показаться устрашающим, небольшое понимание концепции помогает нам понять, что в конце концов процесс может быть не таким сложным.
Решающим препятствием в конструкции полного моста или H-образного моста является включение 4 N-канальной топологии МОП-транзистора с полным мостом, что, в свою очередь, требует включения механизма самозагрузки для МОП-транзисторов с высокой стороны.
Что такое самонастройка
Итак, что же такое сеть самонастройки и почему это становится настолько важным при разработке схемы полного моста инвертора?
Когда идентичные устройства или 4-канальные МОП-транзисторы используются в полной мостовой сети, самозагрузка становится обязательной.
Это связано с тем, что изначально нагрузка на источнике МОП-транзистора высокого напряжения имеет высокий импеданс, что приводит к увеличению напряжения на источнике МОП-транзистора. Этот растущий потенциал может достигать напряжения стока МОП-транзистора высокого напряжения.
Таким образом, в основном, если потенциал затвор / исток этого МОП-транзистора не может превышать максимальное значение этого повышающегося потенциала источника как минимум на 12 В, МОП-транзистор не будет работать эффективно. (Если у вас возникли трудности с пониманием, дайте мне знать в комментариях.)
В одном из своих предыдущих постов я всесторонне объяснил, как работает транзистор эмиттерного повторителя, что может быть точно применимо и для схемы повторителя истока mosfet.
В этой конфигурации мы узнали, что базовое напряжение для транзистора всегда должно быть на 0,6 В выше, чем напряжение эмиттера на стороне коллектора транзистора, чтобы транзистор мог проводить через коллектор к эмиттеру.
Если мы интерпретируем вышеизложенное для МОП-транзистора, мы обнаружим, что напряжение затвора МОП-транзистора истокового повторителя должно быть не менее 5 В или в идеале на 10 В выше, чем напряжение питания, подключенное на стороне стока устройства.
Если вы проверите МОП-транзистор высокого напряжения в полной мостовой сети, вы обнаружите, что МОП-транзисторы высокого уровня на самом деле устроены как последователи истока и, следовательно, требуют напряжения запуска затвора, которое должно быть не менее 10 В над напряжением питания стока.
Как только это будет выполнено, мы можем ожидать оптимальной проводимости МОП-транзисторов с высокой стороны через МОП-транзисторы с низкой стороны для завершения одностороннего цикла двухтактной частоты.
Обычно это реализуется с помощью диода быстрого восстановления в сочетании с высоковольтным конденсатором.
Этот критический параметр, в котором конденсатор используется для повышения напряжения затвора МОП-транзистора верхнего плеча до 10 В выше, чем напряжение питания стока, называется самонастройкой, а схема для этого называется сетью самонастройки.
МОП-транзистор нижнего плеча не требует этой критической конфигурации просто потому, что источник напряжений нижнего плеча напрямую заземлен. Следовательно, они могут работать от самого напряжения питания Vcc без каких-либо усовершенствований.
Как сделать схему полного моста инвертора SG3525
Теперь, когда мы знаем, как реализовать полную мостовую сеть с использованием самонастройки, давайте попробуем понять, как это может быть применено для создания схемы полного моста инвертора SG3525, что, безусловно, одна из самых популярных и востребованных микросхем для создания инвертора.
Следующая конструкция показывает стандартный модуль, который может быть интегрирован в любой обычный инвертор SG3525 через выходные контакты ИС для создания высокоэффективной полной мостовой схемы SG3525 или H-мостовой схемы инвертора.
Принципиальная схема
Ссылаясь на приведенную выше схему, мы можем идентифицировать четыре МОП-транзистора, настроенные как H-мост или полную мостовую сеть, однако дополнительный транзистор BC547 и связанный с ним диодный конденсатор выглядят немного незнакомыми.
Если быть точным, каскад BC547 позиционируется так, чтобы обеспечить выполнение условия начальной загрузки, и это можно понять с помощью следующего пояснения:
Мы знаем, что в любом H-мосте МОП-транзисторы сконфигурированы так, чтобы вести себя по диагонали для реализации предполагаемого двухтактная проводимость через трансформатор или подключенную нагрузку.
Поэтому предположим, что контакт № 14 SG3525 находится в низком положении, что позволяет проводить ток через верхний правый и нижний левый МОП.
Это означает, что в этом случае на контакте № 11 ИС высокий уровень, что удерживает левый переключатель BC547 в положении ВКЛ. В этой ситуации с левым каскадом BC547 происходят следующие вещи:
1) Конденсатор 10 мкФ заряжается через диод 1N4148 и МОП-транзистор нижнего уровня, подключенный к его отрицательной клемме.
2) Этот заряд временно сохраняется внутри конденсатора и может считаться равным напряжению питания.
3) Теперь, как только логика SG3525 возвращается в исходный цикл с последующим циклом генерации, на выводе № 11 устанавливается низкий уровень, что мгновенно выключает связанный BC547.
4) Когда BC547 выключен, напряжение питания на катоде 1N4148 теперь достигает затвора подключенного МОП-транзистора, однако теперь это напряжение усиливается накопленным напряжением внутри конденсатора, которое также почти равно уровню питания.
5) Это приводит к эффекту удвоения и позволяет увеличить в 2 раза напряжение на затворе соответствующего МОП-транзистора.
6) Это состояние мгновенно переводит МОП-транзистор в режим проводимости, что подталкивает напряжение к соответствующему МОП-транзистору с противоположной стороной низкого напряжения.
7) В этой ситуации конденсатор вынужден быстро разряжаться, и МОП-транзистор может проводить только столько времени, сколько накопленный заряд этого конденсатора способен поддерживать.
Следовательно, становится обязательным гарантировать, что значение конденсатора выбрано таким образом, чтобы конденсатор мог адекватно удерживать заряд в течение каждого периода включения / выключения двухтактных колебаний.
В противном случае МОП-транзистор преждевременно откажется от проводимости, что приведет к относительно низкому среднеквадратичному выходу.
Что ж, приведенное выше объяснение всесторонне объясняет, как функция начальной загрузки работает в полномостовых инверторах и как эта важная функция может быть реализована для создания эффективной схемы полномостового инвертора SG3525.
Теперь, если вы поняли, как обычный SG3525 может быть преобразован в полноценный инвертор с H-мостом, вам также может потребоваться изучить, как то же самое можно реализовать для других обычных опций, таких как IC 4047 или инвертор на базе IC 555. схемы,….. подумайте об этом и дайте нам знать!
Схема инвертора SG3525, которая может быть сконфигурирована с использованием описанной выше полной мостовой сети
На следующем изображении показан пример схемы инвертора с использованием IC SG3525, вы можете заметить, что на схеме отсутствует выходной каскад МОП-транзистора, и только Выходные открытые распиновки можно увидеть в виде выводов №11 и №14.
Концы этих выходных выводов просто необходимо соединить через указанные участки описанной выше полной мостовой сети для эффективного преобразования этой простой конструкции SG3525 в полноценную схему полномостового инвертора SG3525 или H-мостовую схему с 4 N канальным МОП-транзистором. ,
Отзыв от мистера Робина (который является одним из заядлых читателей этого блога и страстным энтузиастом электроники):
Hi Swagatum
Хорошо, просто чтобы проверить, все ли работает, я разделил два высоких боковые ножки от двух нижних боковых ножек и использовали ту же схему, что и:
(https://homemade-circuits.com/2017/03/sg3525-full-bridge-inverter-circuit.html),
соединительный отрицательный колпачок к источнику МОП-транзистора, затем подключив этот переход к резистору 1 кОм, а светодиод к земле на каждой стороне высокого напряжения.Штифт 11 пульсировал на одном выводе на верхней стороне, а на вывод 14 — на другом выводе на высокой стороне.
Когда я включил SG3525 на обоих полевых элементах, он на мгновение загорелся, а затем начал нормально колебаться. Думаю, это могло бы стать проблемой, если бы я связал эту ситуацию с трафаретом и нижними полями?
Затем я проверил два полевых транзистора на стороне низкого напряжения, подключив источник питания 12 В к (резистор 1 кОм и светодиод) к стоку каждого транзистора низкого уровня и подключив исток к земле. Выводы 11 и 14 были подключены к каждой стороне низкого напряжения. Фетские ворота.
Когда я переключил SG3525 на нижнюю сторону, сигнал не будет колебаться, пока я не поставлю резистор 1 кОм между выводом (11, 14) и затвором (не знаю, почему это происходит).
Принципиальная схема прилагается ниже.
Мой ответ:
Спасибо Робин,
Я ценю ваши усилия, однако это не кажется лучшим способом проверки выходного отклика IC …
в качестве альтернативы вы можете попробовать простой метод, подключив отдельные светодиоды от контактов №11 и №14 микросхемы к земле, причем каждый светодиод имеет собственный резистор 1K.
Это позволит вам быстро понять реакцию выхода ИС …. это можно сделать, удерживая полный мостовой каскад изолированным от двух выходов ИС, или без его изоляции.
Кроме того, вы можете попробовать подключить стабилитроны 3 В последовательно между выходными контактами ИС и соответствующими входами полного моста … это гарантирует, что ложное срабатывание через МОП-транзисторы, насколько это возможно, избегается …
Надеюсь, это поможет
С уважением …
Swag
От Робина:
Не могли бы вы объяснить, как {3V стабилитроны последовательно соединяются между выходными контактами IC и соответствующими входами полного моста…это гарантирует, что ложные срабатывания через МОП-транзисторы, насколько это возможно, избегнуты …
Cheers Robin
Me:
Когда стабилитрон включен последовательно, он пропустит полное напряжение, как только его указанное значение превышено, поэтому стабилитрон 3 В не будет проводить только до тех пор, пока не будет пересечена отметка 3 В, при превышении этого значения будет обеспечен весь уровень напряжения, приложенного к нему.
Таким образом, в нашем случае также, поскольку можно предположить, что напряжение от SG 3525 находится на уровне питания и превышает 3 В, ничто не будет заблокировано или ограничено, и весь уровень питания сможет достичь стадии полного моста.
Дайте мне знать, как это работает с вашей схемой.
Добавление «мертвого времени» к МОП-транзистору нижнего уровня
На следующей диаграмме показано, как можно ввести мертвое время на МОП-транзистор нижнего уровня, чтобы всякий раз, когда транзистор BC547 переключается, вызывая включение верхнего МОП-транзистора, соответствующая нижняя сторона МОП-транзистор включается после небольшой задержки (несколько мсек), предотвращая, таким образом, любые возможные прострелы.
О компании Swagatam
Я инженер-электронщик (dipIETE), любитель, изобретатель, разработчик схем / печатных плат, производитель.Я также являюсь основателем веб-сайта: https://www.homemade-circuits.com/, где я люблю делиться своими инновационными идеями и руководствами по схемам.
Если у вас есть какие-либо вопросы, связанные со схемами, вы можете взаимодействовать с ними через комментарии, я буду очень рад помочь!
3 схемы синусоидального инвертора SG3525 высокой мощности
В сообщении объясняются 3 мощных, но простых схемы синусоидального инвертора 12 В с использованием одной микросхемы SG 3525. Первая схема оснащена функцией обнаружения и отключения низкого заряда батареи, а также автоматическим выходом функция регулирования напряжения.
Эта схема была запрошена одним из заинтересованных читателей этого блога. Давайте узнаем больше о запросе и работе схемы.
Дизайн № 1: Базовый модифицированный синус
В одном из предыдущих постов я обсуждал работу выводов IC 3525, используя данные, я разработал следующую схему, которая, хотя и является довольно стандартной в своей конфигурации, включает в себя разряженную батарею. функция отключения, а также автоматическое усиление регулирования мощности.
Следующее объяснение проведет нас через различные этапы схемы, давайте изучим их:
Как видно из данной диаграммы, ICSG3525 настроен в своем стандартном режиме генератора / генератора ШИМ, в котором определяется частота колебаний. на C1, R2 и P1.
P1 можно настроить для получения точных частот в соответствии с требуемыми спецификациями приложения.
Диапазон P1 составляет от 100 Гц до 500 кГц, здесь нас интересует значение 100 Гц, которое в конечном итоге обеспечивает 50 Гц на двух выходах на контакте № 11 и контакте № 14.
Два вышеуказанных выхода поочередно колеблются в двухтактном режиме (тотемный полюс), приводя подключенные МОП-транзисторы в состояние насыщения с фиксированной частотой — 50 Гц.
МОП-транзисторы в ответ «толкают и подтягивают напряжение / ток батареи через две обмотки трансформатора, который, в свою очередь, генерирует необходимый сетевой переменный ток на выходной обмотке трансформатора.
Пиковое напряжение, генерируемое на выходе, будет составлять где-то около 300 Вольт, которое необходимо отрегулировать до 220 В RMS, используя измеритель RMS хорошего качества и отрегулировав P2.
P2 фактически регулирует ширину импульсов на выводе №11 / №14, что помогает обеспечить требуемое среднеквадратичное значение на выходе.
Эта функция обеспечивает изменение синусоидальной формы сигнала с ШИМ-управлением на выходе.
Функция автоматического регулирования выходного напряжения
Поскольку микросхема упрощает вывод выводов управления ШИМ, это расположение выводов можно использовать для включения автоматического регулирования вывода системы.
Контакт # 2 — это вход считывания внутреннего встроенного операционного усилителя ошибки, обычно напряжение на этом контакте (не inv.) не должен превышать отметку 5,1 В по умолчанию, потому что контакт № 1 inv имеет внутреннее значение 5,1 В.
Пока вывод № 2 находится в пределах указанного предела напряжения, функция коррекции ШИМ остается неактивной, однако в момент, когда напряжение на выводе № 2 имеет тенденцию повышаться выше 5,1 В, выходные импульсы впоследствии сужаются в попытке исправить и соответственно сбалансируйте выходное напряжение.
Здесь используется небольшой измерительный трансформатор TR2 для получения выборочного напряжения на выходе, это напряжение соответствующим образом выпрямляется и подается на контакт № 2 микросхемы IC1.
P3 настроен таким образом, что подаваемое напряжение остается значительно ниже предела 5,1 В, когда выходное напряжение RMS составляет около 220 В. Это устанавливает функцию автоматического регулирования контура.
Теперь, если по какой-либо причине выходное напряжение стремится превысить установленное значение, активируется функция коррекции ШИМ, и напряжение снижается.
В идеале P3 должен быть установлен так, чтобы среднеквадратичное выходное напряжение было фиксированным на уровне 250 В.
Таким образом, если указанное выше напряжение упадет ниже 250 В, коррекция PWM попытается подтянуть его вверх, и наоборот, это поможет получить двухстороннее регулирование выхода,
Тщательное исследование покажет, что включение R3 , R4, P2 не имеют смысла, их можно удалить из схемы.P3 может использоваться исключительно для получения на выходе заданного ШИМ-управления.
Функция отключения при низком заряде батареи
Другая удобная функция этой схемы — возможность отключения при низком заряде батареи.
Опять же, это введение становится возможным благодаря встроенной функции отключения IC SG3525.
Контакт № 10 ИС будет реагировать на положительный сигнал и отключит выход до тех пор, пока сигнал не будет заблокирован.
Операционный усилитель 741 здесь работает как детектор низкого напряжения.
P5 следует установить так, чтобы на выходе 741 оставался низкий логический уровень, пока напряжение батареи выше порогового значения низкого напряжения, это может быть 11,5 В. 11 В или 10,5 по выбору пользователя, в идеале не должно быть меньше 11 В.
Как только это установлено, если напряжение батареи имеет тенденцию опускаться ниже отметки низкого напряжения, выход IC мгновенно становится высоким, активируя функцию отключения IC1, предотвращая любую дальнейшую потерю напряжения батареи.
Резисторы обратной связи R9 и P4 обеспечивают фиксацию положения, даже если напряжение батареи имеет тенденцию подниматься до некоторых более высоких уровней после активации операции отключения.
Список деталей
Все резисторы имеют MFR 1/4 Вт и 1%. если не указано иное.
- R1, R7 = 22 Ом
- R2, R4, R8, R10 = 1K
- R3 = 4K7
- R5, R6 = 100 Ом
- R9 = 100K
- C1 = 0,1 мкФ / 50 В MKT
- C2 , C3, C4, C5 = 100 нФ
- C6, C7 = 4,7 мкФ / 25 В
- P1 = 330K предустановка
- P2 — P5 = 10K предустановок
- T1, T2 = IRF540N
- D1 —- D6 = 1N4007
- IC1 = SG 3525
- IC2 = LM741
- TR1 = 8-0-8В….. ток в соответствии с требованиями
- TR2 = 0-9 В / 100 мА Аккумулятор = 12 В / 25 до 100 Ач
Стадия операционного усилителя с низким зарядом батареи на показанной выше схеме может быть изменена для лучшего отклика, как показано ниже схема:
Здесь мы можем видеть, что pin3 из ОУ теперь имеет свою собственную опорную сеть с помощью D6 и R11, и не зависит от опорного напряжения от IC 3525 pin16.
Вывод 6 операционного усилителя использует стабилитрон для предотвращения любых утечек, которые могут нарушить контакт 10 SG3525 во время его нормальной работы.
R11 = 10K
D6, D7 = стабилитроны, 3,3 В, 1/2 Вт
Другая конструкция с автоматической коррекцией обратной связи на выходе
.Общие сведения о расположении контактов микросхемы SG3525 | Самодельные схемотехнические проекты
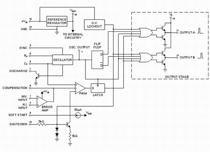
В статье объясняются функции распиновки микросхемы SG3525, которая представляет собой ИС регулирующего широтно-импульсного модулятора. Давайте разберемся в деталях:
Основные технические характеристики
Основные особенности IC SG3525 может быть понята со следующими пунктами:
- Рабочее напряжение = 8 до 35V
- Ошибка опорного усилителя напряжения внутри регулируется до 5.1V
- Oscillator Частота регулируется с помощью внешнего резистора в диапазоне от 100 Гц до 500 кГц.
- Обеспечивает отдельную распиновку синхронизации генератора.
- Контроль мертвого времени также может изменяться в соответствии с предполагаемыми спецификациями.
- Имеет внутреннюю функцию плавного пуска.
- Функция останова имеет импульсную функцию отключения.
- Также имеется функция отключения входа при пониженном напряжении.
- Импульсы ШИМ управляются посредством фиксации для запрета множественных выходных импульсов или генерации.
- Выход поддерживает конфигурацию драйвера с двумя тотемными полюсами.
Схема выводов ИС
SG3525 Описание выводов
Практическая реализация следующих данных выводов может быть понята через эту схему инвертора
Микросхема SG3525 — это однокомпонентная многофункциональная ИС генератора ШИМ, основные операции соответствующие выводы объясняются следующими пунктами:
Вывод № 1 и № 2 (входы EA): это входы встроенного усилителя ошибки ИС. Контакт №1 — инвертирующий вход, а контакт №2 — дополнительный неинвертирующий вход.
Это простая схема операционного усилителя внутри ИС, которая управляет ШИМ выходов ИС на контактах №11 и №14. Таким образом, эти выводы 1 и 2 EA могут быть эффективно сконфигурированы для реализации автоматической коррекции выходного напряжения преобразователя.
Обычно это делается путем подачи напряжения обратной связи с выхода через сеть делителя напряжения на неинвертирующий вход операционного усилителя (вывод №1).
Напряжение обратной связи должны быть скорректированы, чтобы быть чуть ниже внутреннего значения опорного напряжения (5.1 В) при нормальном выходе.
Теперь, если выходное напряжение имеет тенденцию увеличиваться выше этого установленного предела, напряжение обратной связи также будет увеличиваться пропорционально и в какой-то момент превысит контрольный предел. Это побудит ИС принять необходимые корректирующие меры, отрегулировав выходной ШИМ, чтобы напряжение было ограничено нормальным уровнем.
Контакт № 3 (Sync): эту распиновку можно использовать для синхронизации ИС с частотой внешнего генератора. Обычно это делается, когда используется более одной микросхемы, и требуется управление с помощью общей частоты генератора.
Контакт # 4 (Osc. Out): это выход генератора микросхемы, частота микросхемы может быть подтверждена на этом выводе.
Контакт № 5 и № 6 (Ct, Rt): они называются CT, RT соответственно. В основном эти выводы связаны с внешним резистором и конденсатором для настройки частоты встроенного каскада или схемы генератора. Ct должен быть подключен с рассчитанным конденсатором, а вывод Rt — с резистором для оптимизации частоты IC.
Формула для расчета частоты IC SG3525 относительно RT и CT приведена ниже:
f = 1 / Ct (0.7RT + 3RD)
- Где, f = частота (в герцах)
- CT = синхронизирующий конденсатор на выводе №5 (в фарадах)
- RT = синхронизирующий резистор на выводе №6 (в омах)
- RD = резистор задержки, подключенный между контактом №5 и контактом №7 (в омах)
Контакт № 7 (разряд): эту распиновку можно использовать для определения мертвого времени ИС, то есть промежутка времени между переключением двух выходов ИС (A и B).Резистор, подключенный к этому контакту №7 и контакту №5, фиксирует мертвое время ИС.
Контакт № 8 (плавный пуск): эта распиновка, как следует из названия, используется для мягкого запуска операций ИС вместо внезапного или резкого запуска. Конденсатор, подключенный к этому выводу и земле, определяет уровень мягкой инициализации выхода ИС.
Контакт № 9 (Компенсация): Эта распиновка не так важна для общих приложений, ее просто нужно соединить с входом INV усилителя ошибки, чтобы обеспечить бесперебойную работу EA и без сбоев.
Контакт № 10 (Отключение): Как следует из названия, эта распиновка может использоваться для отключения выходов ИС в случае неисправности цепи или некоторых серьезных условий.
Высокий логический уровень на этом выводе мгновенно сузит импульсы ШИМ до максимально возможного уровня, заставляя ток выходного устройства упасть до минимального уровня.
Однако, если высокий логический уровень сохраняется в течение более длительного периода времени, ИС выдает запрос на разряд конденсатора медленного пуска, инициируя медленное включение и отключение.Эта распиновка не должна оставаться отключенной во избежание приема паразитного сигнала.
Контакт № 11 и № 14 (выход A и выход B): это два выхода IC, которые работают в конфигурации с тотемным полюсом или просто триггером или двухтактным способом.
Внешние устройства, предназначенные для управления трансформаторами преобразователя, интегрированы с этими выводами для выполнения заключительных операций.
Контакт № 12 (заземление): это контакт заземления IV или Vss.
Контакт 13 (Vcc): Выход на A и B переключается через питание, подаваемое на контакт 13. Обычно это делается через резистор, подключенный к основному источнику постоянного тока. Таким образом, этот резистор определяет величину пускового тока для выходных устройств.
Контакт № 15 (Vi): это Vcc IC, то есть входной контакт питания.
Контакта # 16 : Внутренний опорный 5.1V завершаются через эту распиновку и может быть использован для внешних справочных целей.Например, вы можете использовать эту 5.1V для установки фиксированных ссылок для низкого заряда батареи отключения цепи усилителя ора и т.д. Если он не используется, то этот контакт должен быть заземлен со значением конденсатором низким.
О компании Swagatam
Я инженер-электронщик (dipIETE), любитель, изобретатель, разработчик схем / печатных плат, производитель. Я также являюсь основателем веб-сайта: https://www.homemade-circuits.com/, где я люблю делиться своими инновационными идеями и руководствами по схемам.
Если у вас есть запрос, связанный со схемой, вы можете взаимодействовать с ним через комментарии, я буду очень рад помочь!
